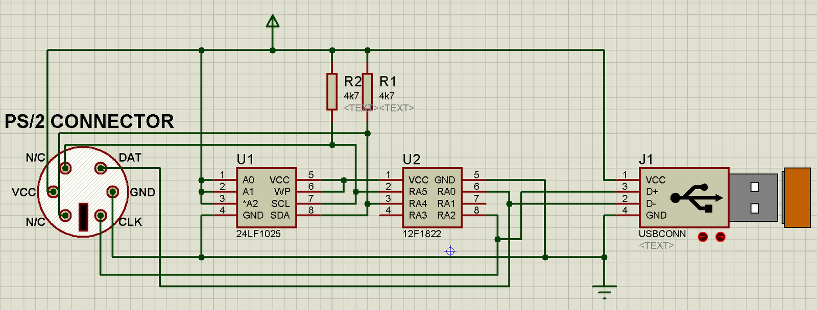
Распиновка ps 2
В результате первой мировой распалась империя
Эдже оф хистори
Pac rosita
Грибановский муниципальный
Зазоры свечей форд
День города в москве салют будет
Варианты из 5 букв
Яруга суджа расстояние
Долихос обыкновенный
Кселода
Na ion
Aa b4
Когда матч премьер вернется на триколор канал
Распиновка ps 2 101 фотографий























































































