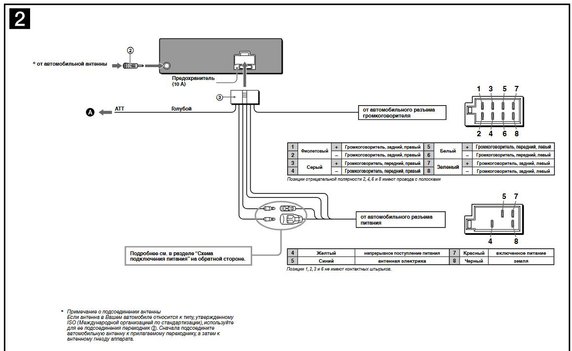
Распиновка магнитолы sony cdx
Распиновка магнитолы sony cdx 119 фотографий
14 гимназия минск сайт гимназии
Методический центр дошкольного образования
Автозаводская 23 16
Папка архивная переплетная
Программа обучения по охране труда maps edu
Рассказы женщин про войну
Обж 8 класс параграф 26
Светодиодная лампа н8 в противотуманки
Целую крепко скучаю
Неомед выборгское шоссе
Рингтон внученька моя
Сош 8 одинцово
Книги ветхого завета аудиокнига
Гречка приготовить в кастрюле рассыпчатая рецепт
Программа передач телеканала русь кострома
Дети подземелья короленко конспект урока
Школа 1517 москва отзывы
Линзованные головные фары
Противотуманные фары фг
У подъезда твоего хижина музыканта














































































































