Python graphviz

Python graphviz

Контакты
Graphviz Python. Graph команда питон. Питон Пандас бинарный рисунок. Кластеризация Python

Graphviz. Graphviz Dot. Graphviz Python. Визуализация графов в Пайтоне

Graphviz Python. Диаграмма рисунок. Diagraph. Нарисовать домик в Python graph

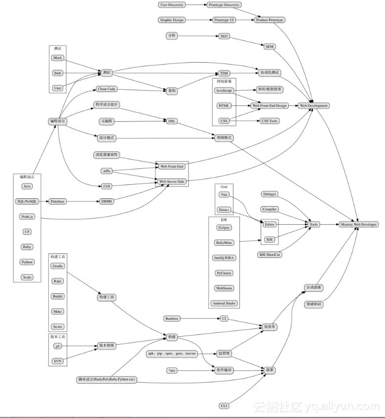
Graphviz. Graphviz Python. Graphviz examples

Graphviz Python. Graphviz examples. Graphviz Dot. Python graphviz Tree

Graphviz примеры. Graphviz Python. Graphviz язык. Кратчайший остров графа networkx

Graphviz Python. Graphviz Tree. Tree.Export_graphviz. Graphviz

Graphviz Python. Graphviz примеры. Graphviz язык. Node graph

Networkx графы. Graphviz examples. Graphviz Dot

Graphviz Python. Graphviz агрегированная стрелка. Graphviz subgraph. Graphviz Dot

Сложные графы. Graphviz Python. Graphviz примеры. Graphviz subgraph

Graphviz Python. Graphviz subgraph. Graphviz Dot. Node in graph

Прямые ребра graphviz. Graphviz c++ построение графа. Graphviz Python. Прямоугольные ребра graphviz

Диаграмма в питоне. Пузырьковая диаграмма Python. Горизонтальная диаграмма Python. Graphviz Python

Graphviz examples. Graphviz Python. Graphviz excel

Graphviz examples. Graphviz Python. Networkx Python графы. Graphviz c++ построение графа

Структуры данных Python. Дерево (структура данных). Визуализация древовидной структуры. Декартово дерево Python

Graphviz. Graphviz Python. Splines graphviz. Jupiter Notebook graphviz

Graphviz Python. Graphviz

Graphviz. Graphviz Python. Graphviz examples. Graphviz Dot

Graphviz. Graphviz examples. Graphviz синтаксис. Graphviz язык

Networkx. Graphviz Python. Node graph

Graphviz. Graphviz Python. Graphviz examples. Клики графа

Graphviz. Graphviz Dot. Graphviz Python. Graphviz-код

Graphviz язык. Graphviz Dot. Graphviz Python. Графические схемы RSTUDIO

Кластер дерево. Graphviz Python. Кластер Эдж. Graphviz examples

Graphviz

Graphviz Python. Graphviz examples. Graphviz Dot

Graphviz примеры. Graphviz синтаксис. Graphviz язык. Диаграмма гиперграфа

Graphviz Python. Graphviz. Pygraphviz. Graphviz_Chart

Graphviz. Graphviz Python. Graphviz-код. Graphviz excel

Прямые ребра graphviz. Graphviz агрегированная стрелка. Splines graphviz

Graphviz. Graphviz Python. Graphviz excel. Flaru filedot

Graphviz. Graphviz Python. Html vis js. JAVASCRIPT node graph


Graphviz Python. Jupiter Notebook graphviz. Pip install graphviz. Graphviz код как выглядит

Дерево узлов node Tree. Graphviz Python. Python graphviz Tree. Tree.Export_graphviz

Graphviz Python. Сложные графы

Graphviz примеры. Graphviz синтаксис. Graphviz subgraph. Graphviz Python

Graphviz примеры. Graphviz Dot. Graphviz синтаксис. Graphviz subgraph

Дерево узлов node Tree. Python graphviz Tree. Graphviz Python. Behaviour Tree Python

Сложные графы. Инструменты визуализации графов. Graphviz. Graphviz examples

Graphviz. Graphviz Dot. Graphviz Python. C# jinaga.graphviz

Graphviz Python. Graphviz. Sphinx Python. Graphviz examples

Graphviz Python. Graphviz examples. Graphviz Linux. Pygraphviz

Питон рисунок. Graphviz Python. Графический рисунок Пайтон. Рисунки на Пайтон с помощью линий

Graphviz. Graphviz c++ построение графа. Graphviz Python. Graphviz Dot

Graphviz примеры. Graphviz Dot. Graphviz Linux. Graphviz Python

Graphviz Python. Graphviz examples


Graphviz. Graphviz Linux. Graphviz examples. Splines graphviz

Graphviz Python. Graphviz c++ построение графа. Graphviz агрегированная стрелка. Node graph

Graphviz c++ построение графа. Graphviz Python. Graphviz examples. Pip install graphviz

Graphviz. Graphviz синтаксис. Graphviz Dot. Graphviz Python

Networkx графы. Networkx Python графы. Графы визуализация networkx. Graphviz

Graphviz. Визуализация больших графов. Graphviz Python. Graphviz_Chart

Graphviz

Graphviz. Graphviz Dot. Graphviz excel

Graphviz Dot. Graphviz. Graphviz excel. Jupiter Notebook graphviz

Древовидная модель данных. Реестр деревьев. Бинарное дерево Python. Структура дерева решений с поддеревьями

Graphviz Dot. Graphviz. Graphviz examples. Graphviz Python

Graphviz. Graphviz Python. Sphinx Python

Graphviz examples. Graphviz Dot. Graphviz. Graphviz Python

Graphviz примеры. Graphviz subgraph. Graphviz Linux. Graphviz Dot

Модуль graph Python. Питон модуль graph. Graph c++. Graph Tool

Graphviz Python. Graphviz examples. Деревья и сети в визуализации данных

Graphviz. Graphviz Python. Python / ete3, деревья. Дерево в питоне нарисовать

Диаграмма размаха питон. Graphviz Python. Сравнения Пайтон в диаграмме. Диаграммы для большого количества значений питон

Graphviz. Graphviz Dot. Graphviz Linux. Graphviz examples

Graphviz Dot. Graphviz subgraph. Graphviz examples. Graphviz excel

Graphviz. Graphviz excel

Graphviz примеры. Graphviz Python. Graphviz subgraph

Graphviz. Graphviz Linux. Диаграмма похожа. Тип по графу


Networkx Multigraph. Graphviz Python. Types of graph networkx плоские. Networkx Reverse graph

Graphviz синтаксис. Graphviz язык. Graphviz examples. Graphviz Dot

Graphviz c++ построение графа. Graphviz Dot. Graphviz excel. Graphviz Python

Networkx графы. Рисунки для графов интеллектуальной

Graphviz примеры. Graphviz синтаксис. Аргументная структура предиката. Graphviz excel

Report Page