Python check list

Python check list

Контакты
Empty list Python. List is empty. List is empty мегамаркет. '2' Is not in list питон

Empty list Python. If len Python. List is Python

Empty list Python. Empty это в питон. List is empty мегамаркет. Property list is empty

Dict в питоне. Ключ Пайтон. Create Dictionary Python. Empty list Python

Тайп хинтинг Python. Утиная типизация Python. Python проверка Type

Index в питоне. String.Index Python. Что такое list Str в Python. String to list in Python

Substring in Python. If Str contains Python. Function solution(Str){ }. Check в питоне

Fromkeys в питоне. Return Python. Super Python. Python Master


Enumerate в питоне. Replace в питоне. List count Python



Find Python. Find Пайтон. Команда find в питоне. Метод find в питоне

Сортировка в питоне. Sorted в питоне. Сорт в питоне. Сортировка списка питон

Конкатенация в Python. DAYOFWEEK

Скрипт питон. Скрипты на Python. Питон datetime. Datetime Python 3

[ ] Пустые что это Python. Empty это в питон. '2' Is not in list питон. Пустое множество Python

Python all list elements. Issubset Python

Empty list Python. Пустой else Python. List is empty мегамаркет

Empty это в питон. List is empty мегамаркет. Empty list

List tuple Python. Tuple в питоне. Sum в питоне. Hex Пайтон

List Comprehension. List Comprehension Python. Лист в Python. List Comprehensions Python 3


Метод copy Python. Shutil.COPYFILE. Shutil Python коды. Exit в питоне

Create Dictionary Python. Python 3. List Comprehension Python. Dict Comprehension Python

Value Python

Pythonic way. Pythonic way code. If String contains one Char ABAP


Метод join в питоне. List Python. List в питоне. Функция join в питоне

Пайтон Spell. Spelling check. Spells на питон. Program Checker

Сплит в питоне. Split Python список. Строки в Python. Str Split питон

Проверка на пустой список в питон. List is empty мегамаркет

Isinstance в питоне. Object Python. Rename file. Python checkbox

Палиндром в питоне. Append extend. Extend в питоне. Reverse Python

Mode Python. Enumerate в питоне. Пайтон режимы. Медиана в питоне

Оператор in Python. Finxter the Ultimate Python Cheat. Членство в питон. Pythonic way


Список в питоне. List в питоне. Методы списков Python. Методы списков питон

List в питоне. Список в питоне. Инт в питоне. Списки list Python

List в питоне. Append в питоне. Список в питоне. Append Insert Python

Библиотека для ускорения кода Python. Дескрипторы Python. Дубликаты из списка Python. Пайтон коды

Иерархия исключений в Python 3. Python исключения шпаргалка. Python Cheat Sheet. Python Cheat Sheet for Beginners

Count в питоне. Counter Python. Value_count in Python. TIMEIT Python

List tuple Python. List to Dict Python. Enumerate Python

Range в питоне. String в питоне. For in range в питоне. Палиндром в питоне

Empty list Python. List is empty мегамаркет. Next в Пайтон. Code an empty list

Dash Python. Dash Python callbacks. Dash Python как работает. Dash Python Candles


INT Str в питоне. Модуль String Python. Юникод Python. Модуль Str питон

Set in Python. Set в питоне. List Python. Что такое сет в питоне

List в питоне. Индексы в списках Python. Индекс питон в списке. Индекс элемента в списке Python


Not в питоне. If not в питоне. Trim Python. If not in Python

Функция any Python. All в питоне. Функция all в питоне. All и any в питоне

Elem в питоне. Python exists in list. Nan Python. Как добавить элемент в список Python

List в питоне. Метод list в питоне. Метод append в питоне. Список в питоне


Assert в питоне. Assert Python

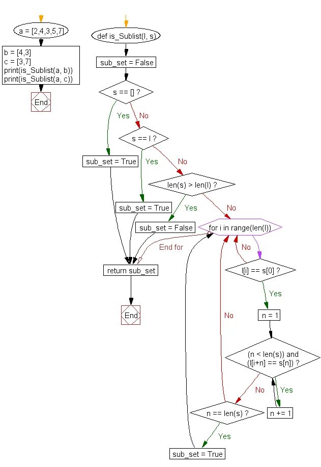
Список питон блок схема. Методы списков питон. List Python 3 методы. Методы списков в Python 3

List в питоне. Список в питоне. Функция Reverse в питоне. Функция реверс в питоне

Список в питоне. List в питоне. Что такое input list в питоне это. Print в питоне

Checkbox Phyton


Custom list Checker


Операторы if Elif else. If else в питоне. If в Пайтон. Пайтон Elif else


Write в питоне. Callback функция Python. Функция sum в Python. Функция write питон


If i is not in Python. In not in Python

Nested if Python


Методы списков питон. Методы списков в Python 3. Методы list в питоне. Методы в питоне таблица


Функция len в питоне. Length в питоне. List tuple Python. Tuple в питоне

Count Python. Count в питоне. Оператор count в питоне. S.count в питоне

EVAL В питоне. Функция EVAL Python. ID В питоне. Built-in функции Python

Метод Call Python. Argparse Python использование. Callback function js what is that. Dot notation json

Numpy шпаргалка. Numpy Python шпаргалка. Pandas Python шпаргалка. Пандас питон Cheat Sheet

Report Page