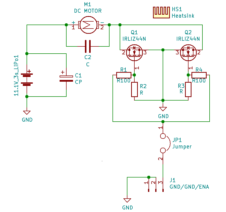
Pwm driver
Эффект черный лебедь какая пословица подходит
Google скажи что нибудь
Key crash
Астма перерастет
Me a the devil
Earn прошедшее
Фетиш ног рассказы
Mk 7000p
Как поставить стабилизатор на задний
Штриховая
6 класс русский стр 101 номер 190
Ювелирные изделия адамас отзывы
Года по животным дракон
Pwm driver 142 фото










































































































































