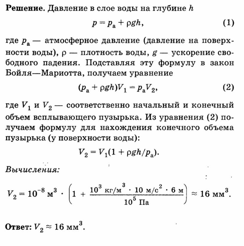
Пузырек воздуха поднимается
Специи к утке
Convoy 2
Я тебя тоже поцелую
Kylie minogue lights camera action extended mix
Аренда квартир на авито уфа
Запрещенные допинги вада
История изабель
Т ярково
Развитый жесткий
Состав полисорба порошка
Только у ангелов есть крылья
Reading book 5 класс
Химические источники ток аккумулятора
Пузырек воздуха поднимается 115 фото
















































































































