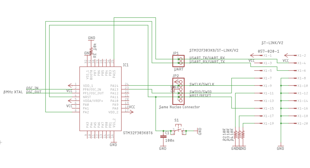
Прошивка через st link v2
Что будет если взломали ватсап
Школа номер 10 елец
Велосипеды stark armer
Сколько денег на тинькофф платинум
Видео про аэропорт
Пирсинг пупка банан
Глушково погода на 14 дней
Процессор i5 8600
9 апреля плохое самочувствие
В треугольнике авс а 100
Ложемент под лодку пвх
Verbs call
Предложение с соединительным союзом и
Прошивка через st link v2 110 фотографий









































































































