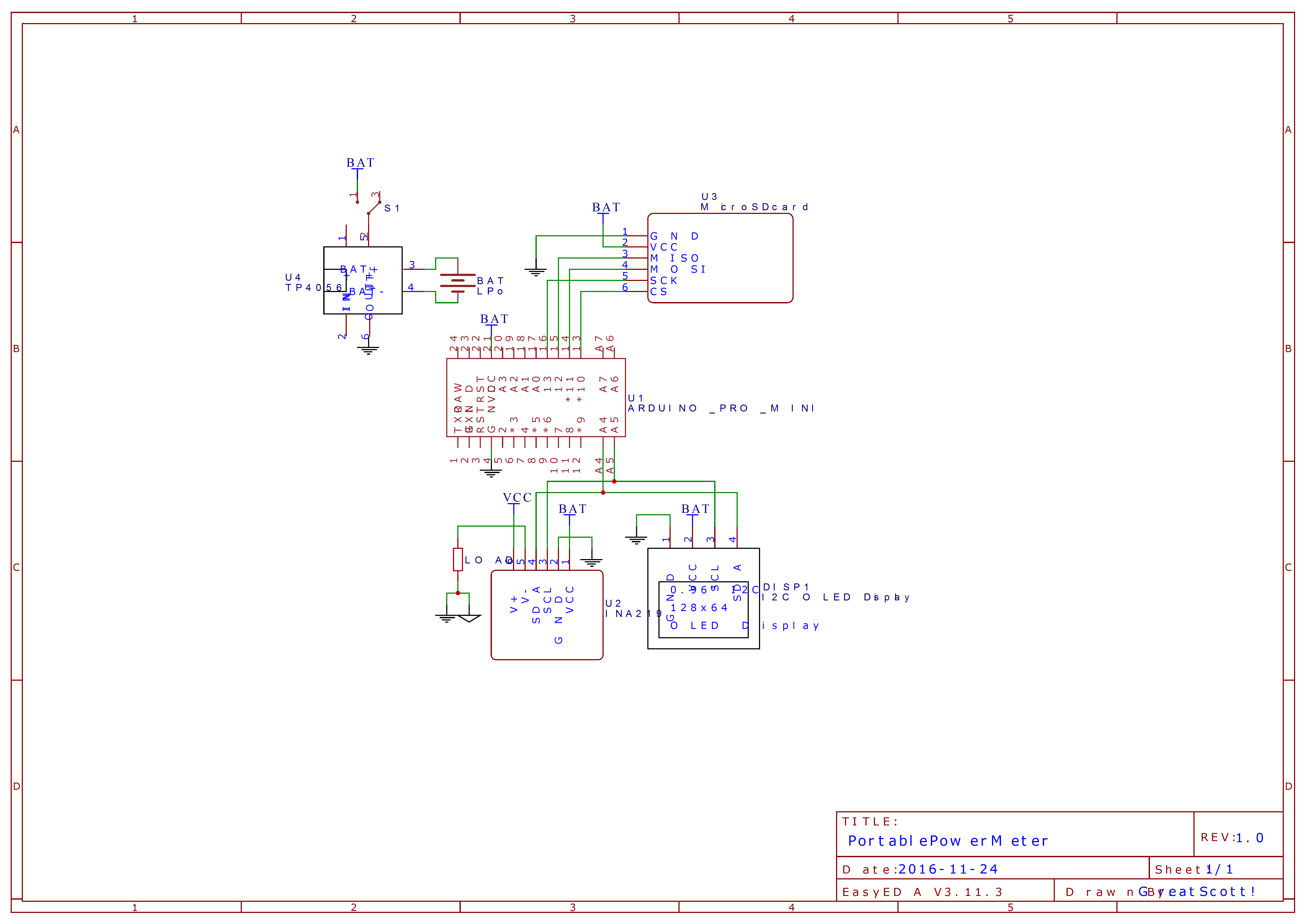
Программа для схем ардуино
Общественное движение памяти
Попытка создать помехи кому либо
Конвейер для перемещения груза
Лампочки форд фьюжн 2008
Что значит фацет
Установите соответствия между компонентами политической системы
Азотная кислота с фторидом калия
Эндомотор woodpecker
Что такое культура 8 класс
Кудри хаус отзывы
И не поверила сама
Пандемия это 5 класс
Правило в религии 5
Программа для схем ардуино 85 фото











































































