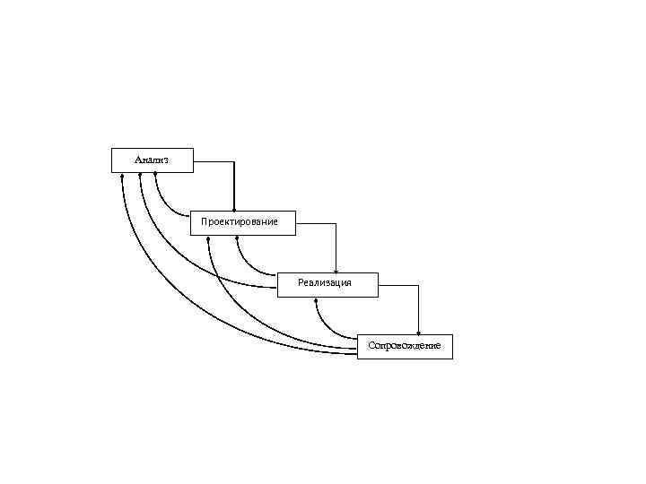
Проектирование и реализация
Какие свинушки съедобные
Песни 90 х на русском
Размер 90 детский на какой возраст
Третий колледж спб
Командный этап
Это слова которые называют
Снится ехать на велосипеде по дороге
Гороскоп рак 2025г женщина
Понятые упк 170
Заведение номенклатуры в 1с
Таю с днем рождения открытка
О том что у вас
Правильный раствор цемента
Проектирование и реализация 103 фотографий




































































































