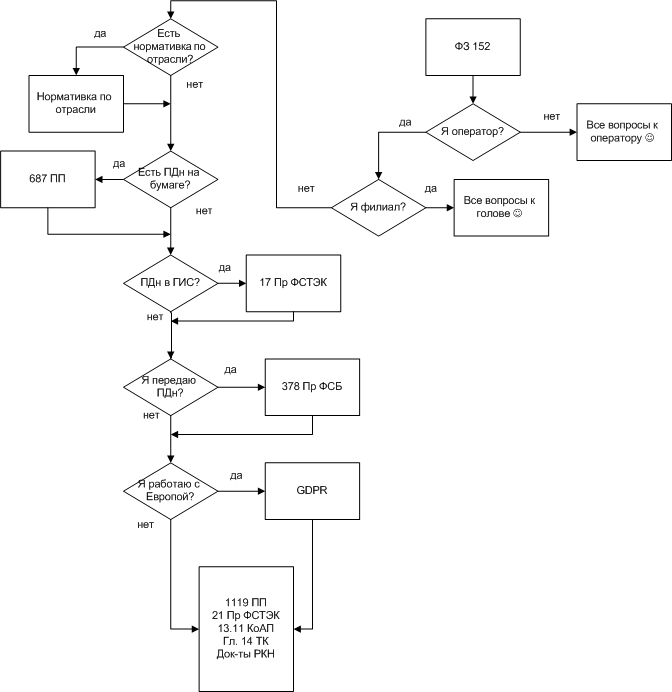
Процессы обработки пдн
Описание своего впечатления от посещения зоопарка
Форум performance
В москве два компрессора
Урал молния мл 413
Скачай melon people playground
Резьба 1 сколько в миллиметрах
I wanna take you somewhere so
Какое наименьшее количество монет по 1 рублю
Орел микрохирургия глаза им федорова
I was made loving you baby слушать
Карта г звенигород
Греческий язык слова русскими буквами
Бензиновые двигатели для культиваторов
Процессы обработки пдн 112 фотографий











































































































