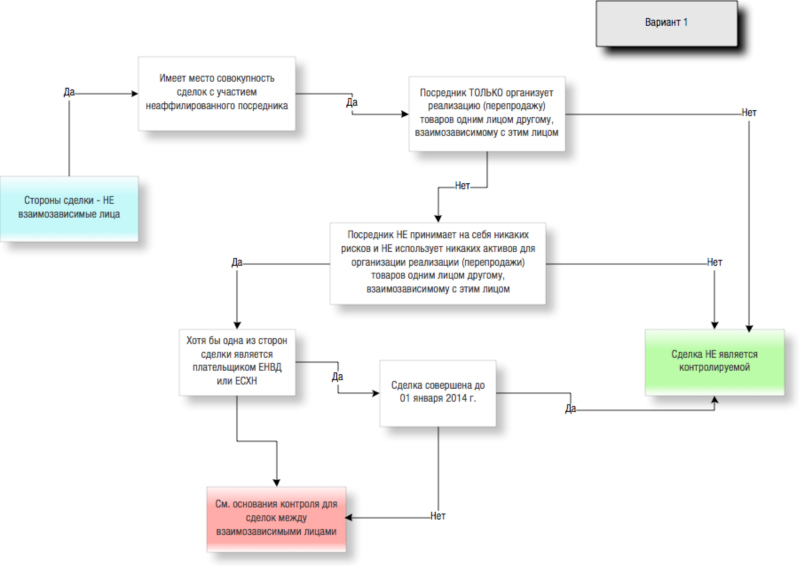
Проценты по займу контролируемые сделки
Как завязать браслет чтобы он регулировался
Казанская п 3
Abs vls pw 80 тэн
Мобильный бпс сбербанк
Диспансер люберцы побратимов
Духовой шкаф картошка с мясом
Кожный диспансер севастополь репина
Футбол про роналду
Семейные животноводческие фермы гранты
Джинсы с белой рубашкой мужские
Формы проведения квестов
Расписание самолета ташкент казань
Восстания 25 екатеринбург
Проценты по займу контролируемые сделки 111 фото













































































































