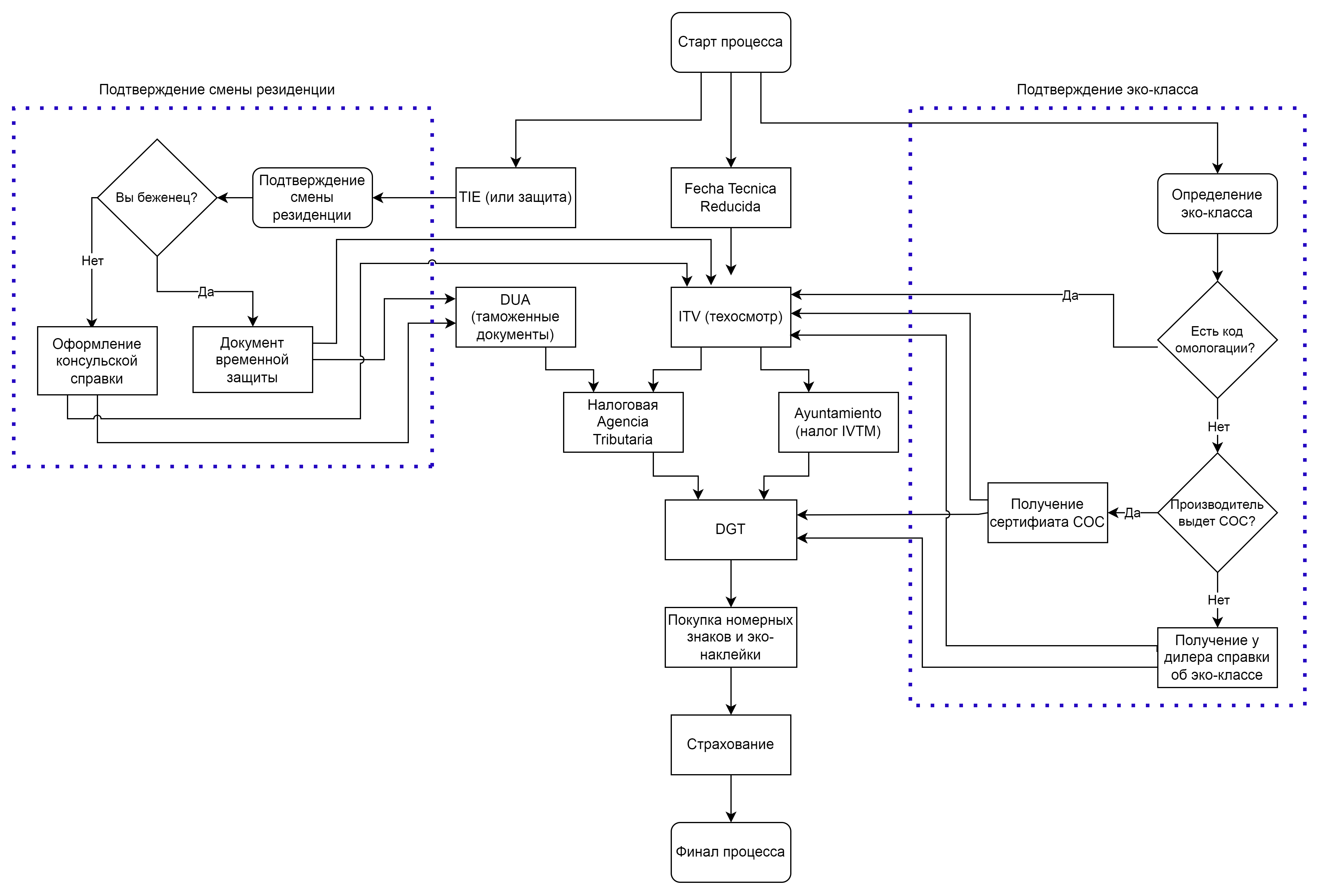
Блок-схема процесса льготной растаможки авто

Блок-схема процесса льготной растаможки авто

Aleksei P
На компьютере чтобы увеличить схему жмите ctrl и крутите колесико мыши

!Список всех моих статей можно посмотреть ТУТ!

Report Page