Про CringeCult и его лор
Георгий Гореньев-Джугашвили, Лев КислотенинЗа последние дни на этот канал пришло немалое количество подписчиков из твиттера Геры и надо бы объяснить что тут вообще происходит.
Что это вообще такое?
CringeCult (Кринжкульт, Кринжовый Культ) — это оппозиционная партия в российском сообществе любителей механических клавиатур. Давайте разбираться, что все это значит. Объясняем на карточках (нет). Дисклеймер: несмотря на то, что это может выглядеть смешно и странно, все это является отражением нерешенных проблем в коммьюнити. Кринжовый Культ был создан не потому что мы крутые и илита, а потому что нам нужен свой сэйфспейс — место, где мы могли бы свободно выражать свои мысли и идеи (пускай и радикальные).
Предыстория
Все началось примерно в январе этого года, когда в достаточно крупном чате про клавиатуры MechCult стало находиться совсем невыносимо ребятам вроде нас — тем, кто выбрал для себя путь разобраться в вопросе глубже большинства «энтузиастов». Главной проблемой был наплыв людей, которые не хотели разбираться в вопросе и кидались своими проблемами в чат без попыток самостоятельно их решить (их сразу же прозвали анеками). А костяк сообщества состоял из людей, которые привыкли для начала поискать решение хотя бы в Google. Тогда мы, теперь уже участники Кринжового Культа, впервые предложили просто активной части сообщества переместиться в другое место и закрыть ворота от внешней части сообщества. Наша идея была отвергнута и коммьюнити выбрало переезд на другую платформу — в Discord. Нельзя сказать, что идея оказалась плохой, но глобально проблем это не решило, тем более чат в телеграме остался и превратился, простите, в полный пиздец.
Сначала в дискорде все было хорошо, но потом стало ясно, что это все же не то, что нам хотелось бы видеть. Оба участника Кринжового Культа к тому времени начали все больше задумываться о своем сэйфспейсе. И 19 марта 2020 в 22:02 по московскому времени появился CringeCult.

Сначала это был просто чат, где мы находились вдвоем и обсуждали клавиатуры в том ключе, в котором нам интересно. Мы не боялись банов, осуждения со стороны, обвинений в снобизме. А потом мы все чаще стали сравнивать Кринжкульт с оппозицией Мехкульту и шутить про то, что это все политические события. Так случайно появился лор (lore). И мы стали транслировать его наружу.


Лор
Неудивительно, что правящая партия (административный состав Мехкульта) была сразу названа Ежиной Россией. Название происходит из ника одного из админов Мехкульта. Постепенно начали появляться действующие лица.
Непосредственные участники Кринжового Культа:
Матвей Кринжановский (урожденный Финский, также известен как Сербский) — это самый важный и загадочный персонаж во всем лоре. Его личное дело хранится в нашей партии под грифом «секретно», поэтому рассказать о том, кто это, мы не можем даже вам. На публике появляется не очень часто, по слухам имеет двойников. Также кто-то говорил, что оригинал погиб во время диверсионной операции в тылу анеков. Является безоговорочным лидером партии Кринжовый Культ.

Георгий Гореньев-Джугашвили — один из лидеров партии, публичная личность. Известен как организатор терактов на территории Мехкульта, а также в лагерях анеков. Неоднократно за свои действия оказывался под стражей (в банах). Имеет грузинские корни. Имеет взрывной характер. После прихода к власти в Мехкульте планируется его назначение премьер-министром.
Лев Кислотенин — один из лидеров партии, публичная личность. Известен как организатор акций протестов против правящей партии у стен Мехкульта и Епископата (чат правящей партии). Инициатор создания медиа, входящих в группу Gorenje Media (аффилирована с Кринжкультом) — Nautuza и The Cringelage. Связан с Endgame Media. Имеет немецкие корни. После прихода к власти в Мехкульте планируется его назначение главой совета по гейткипингу.
Сторонники партии / будут приглашены в случае получения власти партией:
Юзя Вокароков — один из сторонников партии, находившийся до событий 17.06 (о них позже) в составе правительства Мехкульта. Основатель информационно-развлекательного агенства Мечкульт Мемес. После прихода к власти в Мехкульте планируется его назначение главой службы исполнения наказаний.
Акула — по факту нынешний глава Мехкульта. Однако, частично поддерживает идеи партии Кринжовый Культ и первым из Епископата пошел на мирные переговоры. Ключевая фигура протестов 17.06, пришел к власти после внутреннего переворота в Епископате. Связан с Endgame Media. После прихода к власти Кринжкульта в Мехкульте планируется его назначение главой финансовой службы, так как имеет большой опыт генерации бесплатных денег путем флиппинга рарных айтемов на торговых клавиатурных площадках.
Лавэй Лвлунов — независимый журналист, работал в том числе в редакции Наутузы. Известен своей колонкой о новостях в мире клавиатур. Был незаконно задержан на акции протеста 17.06. Получил политическое убежище в неизвестном месте, выходит на связь с сообществом и представителями Кринжового Культа через ресурсы Endgame Media.
Генерал Морти — один из радикальных сторонников политики гейткипинга. Имеет нордический характер. После прихода к власти в Мехкульте планируется его назначение министром обороны от анеков.
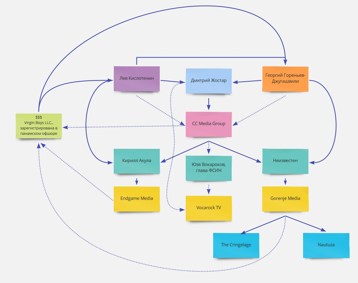
Дмитрий Жостар — друг Георгия Гореньева-Джугашвили и Льва Кислотенина. Далек от политики, является главой холдинга CC Media Group, в который входят Gorenje Media (издания Nautuza и The Cringelage), Endgame Media, Vocarock TV. Подробнее на схеме, составленной противниками партии Кринжовый Культ (вероятно, схема не соответствует реальности, Кринжкульт отказывается от комментариев).

Отдельно рассказываем про анеков
Анеки — представители коммьюнити, транслирующие информацию и раздающие советы, при этом не обладающие нужными компетенциями, чем вызывают негативную реакцию в свою сторону. В коммьюнити приходят из пабликов VK про периферию.
События 17 июня

17 июня 2020 года, после двухмесячного затишья, партией Кринжкульт была организована акция протеста в Мехкульте. Акция была организована почти случайно. Дмитрий Жостар решил зайти в Мехкульт и обсудить проблему софт-скиллс с одним из многочисленных фронтенд-разработчиков из чата.

После агрессивного отпора со стороны представителей Мехкульта на помощь к товарищу пришли Кислотенин и Гореньев-Джугашвили. Просто оказавшись на месте событий, они почти моментально были агрессивно встречены сообществом. После этого и организовалась акция протеста — в связи с несправедливым отношением к участникам партии Кринжкульт. Акцию возглавили сами Кислотенин и Гореньев-Джугашвили. Последний, оценив ситуацию, понял, что нужно также действовать с позиции силы.

После этого начались задержания — Гореньев-Джугашвили, Кислотенин и их сторонники были задержаны у стен Мехкульта. После их отпустили, но им пришлось продолжать акцию протеста уже в Епископате.
Подробнее — Nautuza: Протесты около Мехкульта и Епископата. Главное
После данной акции протеста Мехкульт не стал прежним. Да, Кринжовый Культ оказался за бортом передела власти, но Акула смог совершить внутренний переворот и в результате него придти к власти спустя неделю.
Подробнее — Nautuza: Акула сформировал новое правительство Мехкульта
А Cringecultus зачем?
После прихода к власти нового правительства, Мехкультом был создан канал Mechcultus для того, чтобы размещать в нем полезные материалы, созданные сообществом. Мы не могли не отреагировать на это и создали Cringecultus — место, где будем делиться мнением о тех или иных событиях в мире механических клавиатур через призму иронии и мэмов, а также публиковать разные детали из нашего лора. Результаты не заставили себя ждать — в Кринжкультусе сейчас несколько постов и 38 подписчиков. Спасибо, что подписались на нас! А как дела в Мехкультусе?

Что будет дальше?
Несмотря на лор и мэмы мы готовим несколько проектов, связанных с механическими клавиатурами. У нас нет задачи кого-то обогнать, поэтому никуда не торопимся — пока больше думаем. Но надеемся, что порадуем коммьюнити крутыми проектами asap. Оставайтесь на связи, подписывайтесь на Cringecultus!