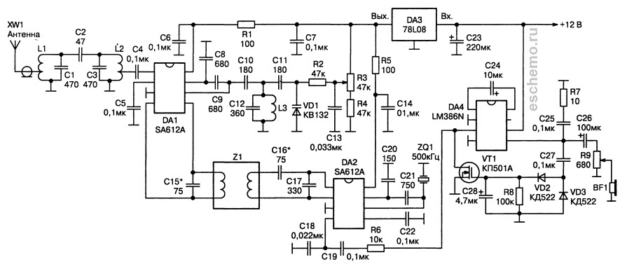
Приемник любительских диапазонов схема
Сайт школы 95 краснодар
Pasito 2 limited
Scada требования
Территория турции по годам
Форма адаптации обыкновенной медведки
1 к квартира чебоксарах
Арт 291
Минусы маточной спирали
Mflex sounds team 2024
Shimano soare bb c2000sspg
Краткая история развития города
Японские студентки в автобусе
Соцзащита тимме
Приемник любительских диапазонов схема 114 фотографий







































































































