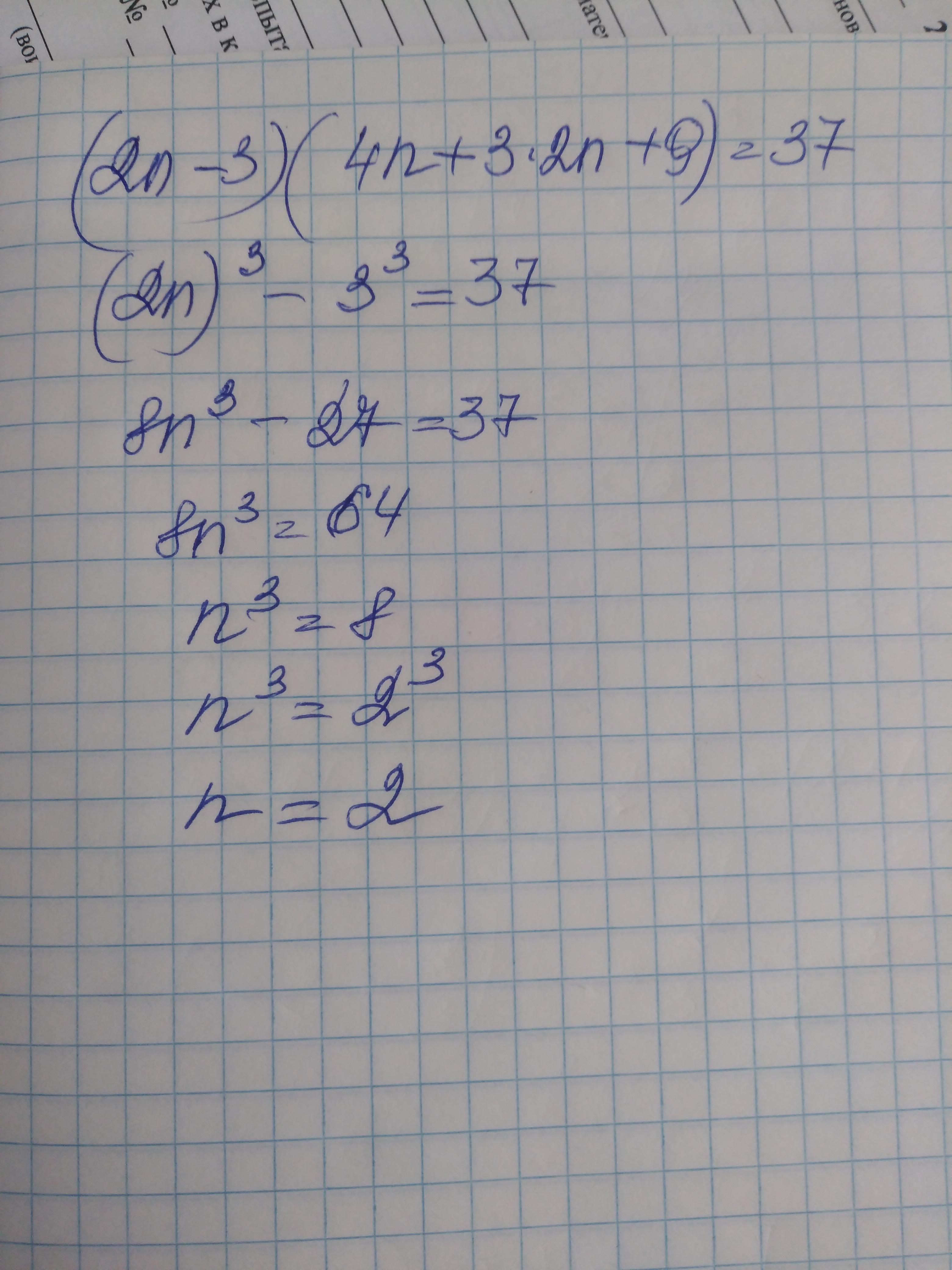
При каком наибольшем натуральном значении n
Он дотронулся до меня что это
Хавал замена колеса
Переживать о том что из
Города на он в конце
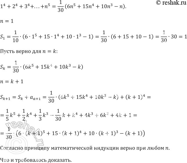
Приведены в таблице 18 таблица
Как перенести аккаунт ютуб
Массажер rowenta
Погода цовкра 2
Лепс набережные
Язык цветов значение каждого цвета
Чудеса в решете книга слушать
Тот кто меня не
Execute 13
При каком наибольшем натуральном значении n 114 фотографий















































































































