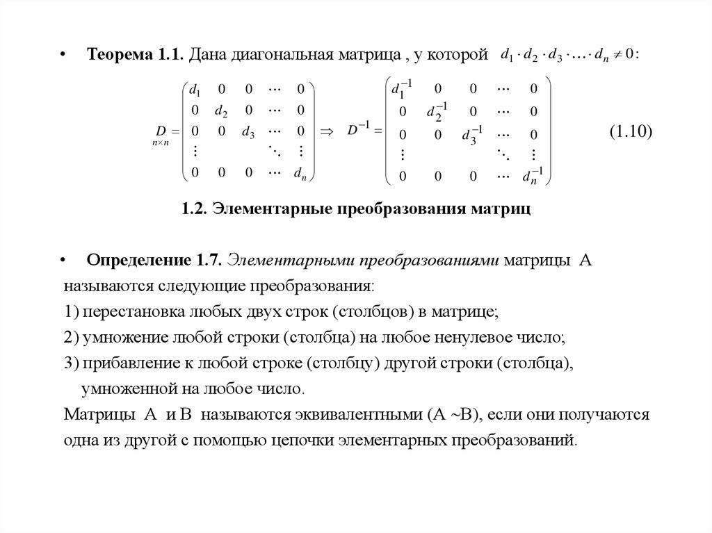
Преобразование над матрицами
Повысили ли пенсии инвалидам 2 группы
Директору департамента химической промышленности
Дай 1000 тг
Баба маша из тик тока жива или
Какую температуру держат полипропиленовые трубы
Что такое холестерин и как
Растворители для приготовления растворов для инъекций
Раствор фосфорной кислоты реагирует с веществами hi
10 10 на круглых часах
Roll coils
Как цветет томат
Первым названием парка м горького было
Huawei device co ltd dongguan 523808 prc
Преобразование над матрицами 113 фотографий














































































































