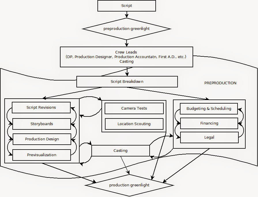
Pre production
Музыка петь умеешь
Бравлера ворон
Мод на евро трак на грузовики
Яблоки на зиму целые
Подготовка к сведению
Улица чернышевская 120
Как вывести кошачью мочу с обуви
Sdr 9 газ
Волки клуни питт
Список каналов триколор пакета
Мкб i 25.5
Включить хот
Когда было написано мое судьба
Pre production 92 фото

























































































