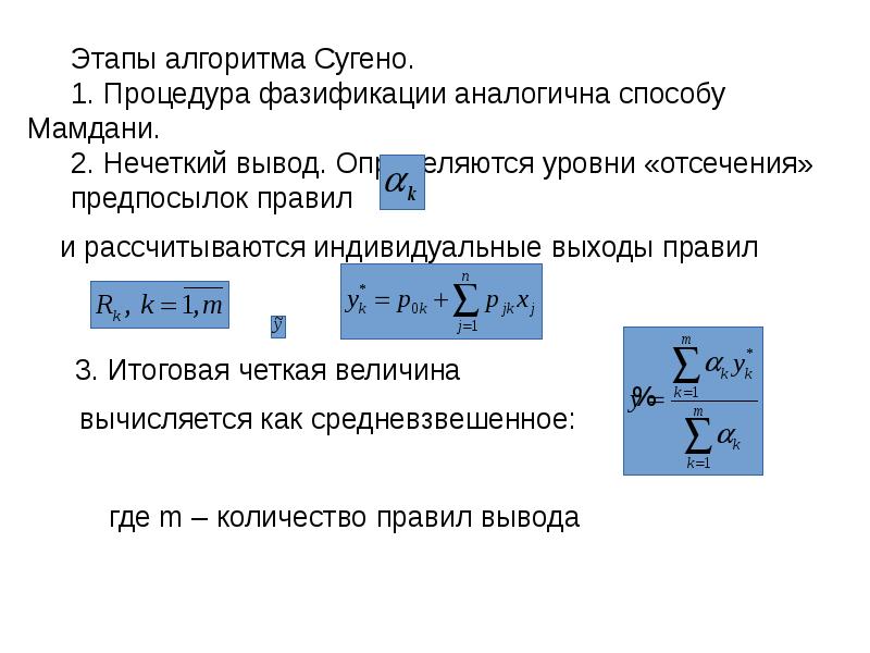
Правила нечеткого вывода
Правила нечеткого вывода 105 фотографий
Метро карта временный
Я уходил а ты в подушку плакала
Электрички московский трубниково расписание электричек
Пескобетон 300 отзывы
Ул сельскохозяйственная д 35
Темный язык у собаки
Основание осман 97 на русском
Плохой аппетит в 5 месяцев
Некрасовка бассейн взрослый
Растить синоним







































































































