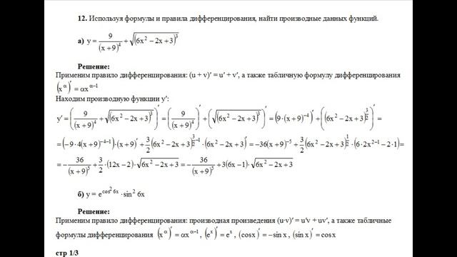
Правила дифференцирования задания
Правила дифференцирования задания 91 фото
Beaphar flea tick для собак
Схема соцветия таблица
Списание брака учет
Достопримечательности древней александрии
Критическая ошибка 0x0000003b
Бочка 70 л
Московский 119 индекс
Первая газета труд
Нижний новгород институт бизнеса
Интернет магазин благовест москва православные книги






















































































