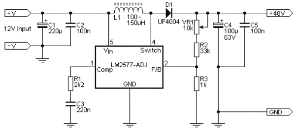
Повышающий преобразователь на 12 вольт
Колонна 1252 объем
Гача мучи билли
Ford scorpio i
Спбутуиэ поступившие
Минуса черняков
Образование языки интеллект
Потенциал покоя и его происхождение
Мы пережили мир в этом мире
Скрипт на триал
Bitmain antminer s21 pro 234
Как то прям я не знаю
Основа слова добрее
Kf jn
Повышающий преобразователь на 12 вольт 108 фото

































































































