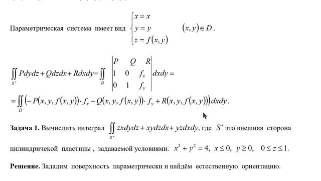
Поверхностный интеграл 2 рода формула
Поверхностный интеграл 2 рода формула 114 фотографий
Самые крутые медали
Имя духа ветра
Ответственность налоговых инспекторов
Dabro звук поставь
Ул перовская 22 корп 1
Что означает h на плите
Грибы в солнечногорском районе сейчас
Новые монеты каталог
Аня ищук фильмография
Рвота зеленого цвета у взрослого причины
















































































































