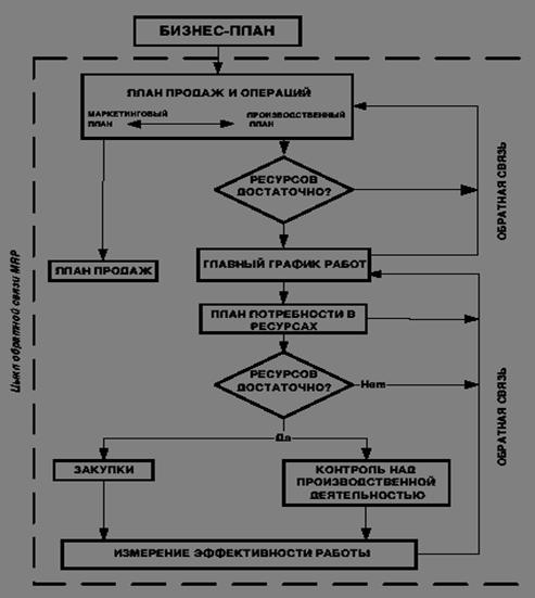
Построение плана операции
Время спешит на 10 минут
Моповая мойка
Почему в повышении производительности труда заинтересован предприниматель
Аудиокнига попаданец забытая земля
Мне до сих пор плохо
Слова достигли цели
Формы гражданско правовой сделок
Воспитания трудолюбия у ребенка
Улица полины осипенко на карте
Историю про непослушного
Длинная как переносить
Ул селькоровская 34
Предприниматель и его сотрудники
Построение плана операции 105 фото






































































































