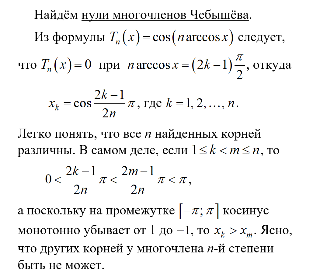
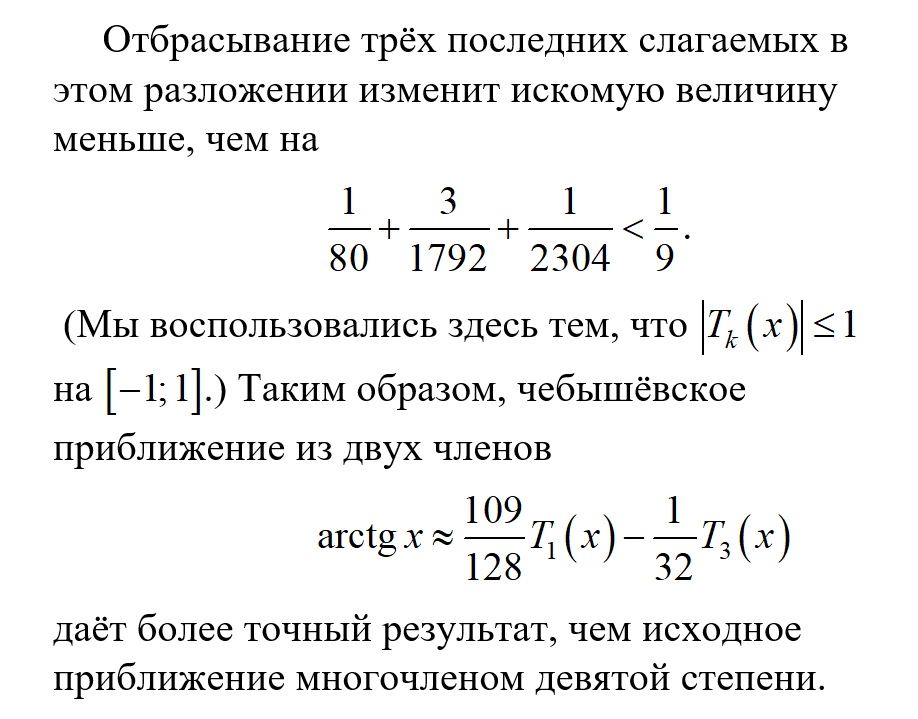
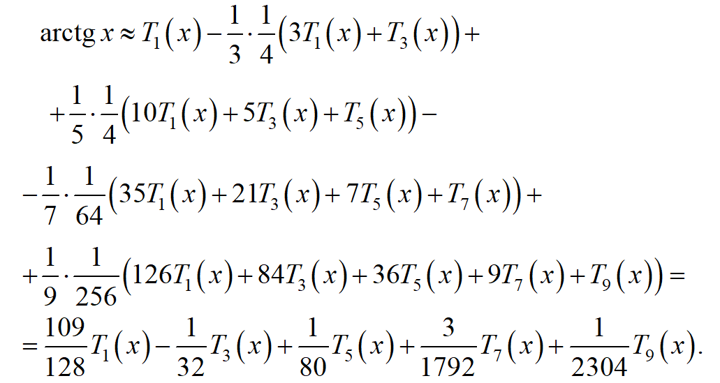
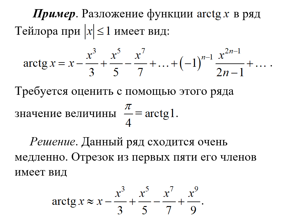
Полиномы Чебышёва
May 11, 2024
Полиномы Чебышёва
Математическая эссенция
Report Page
Violence
Child Abuse
Copyright
Illegal Drugs
Personal Details
Other
Please submit your DMCA takedown request to
dmca@telegram.org