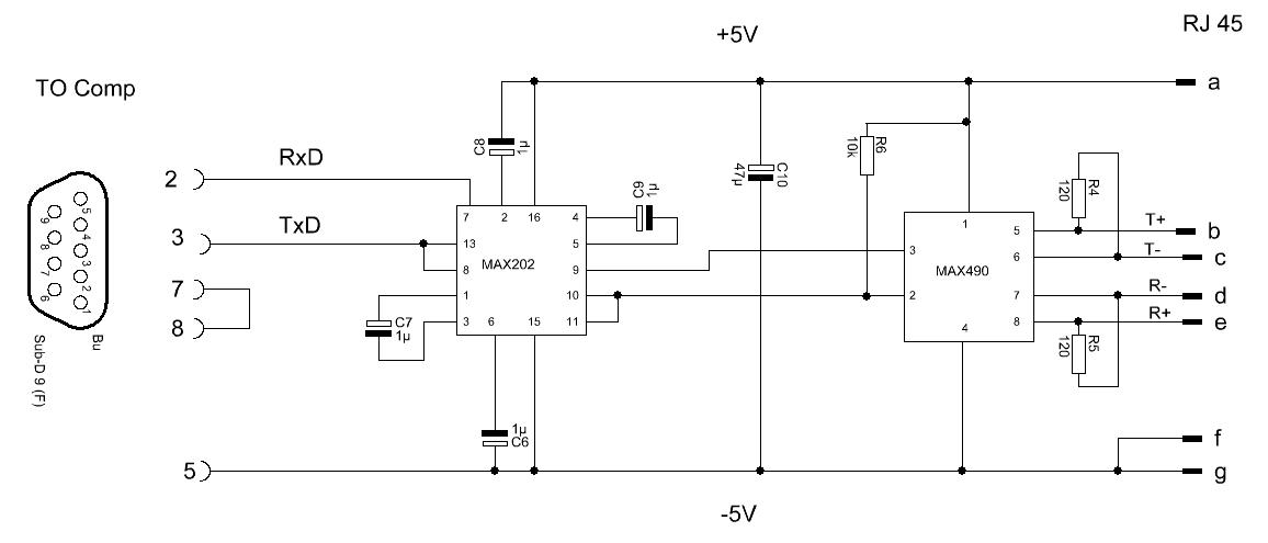
Подключение интерфейса rs 232
Стих играть в футбол
Ключи бесплатные для office профессиональный 2016
Бавл расстояние
Будет ли повышение детских пособий 2025
Когда будет в школу закрывать
Десерт из переспелых бананов
Квест majestic rp
Семейная ипотека на вторичное жилье с 01.04
Конкременты микролиты
Прохождение игры ghost recon
Наконечник тмл сертификат
Погода ермаково самарской в селе ставропольского
Конструкции стальных колонн
Подключение интерфейса rs 232 103 фотографий





























































































