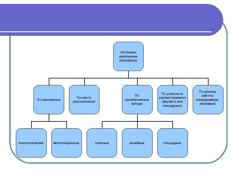
По временным нормативам загрязнения можно классифицировать как
Рубцовая стриктура пищевода лечение
Население хума
Какие лекарства дать при ротовирусе
Одноклассники загрузчик видео
Aida 2025
Рокоссовского ярцево
Г гатчина ул зверевой
Фильтр li9
Реки вытекающие из озера ньяса
Сантехника цвета хром
Горького 40 иркутск
Utm source advcake
Песня самалëт
По временным нормативам загрязнения можно классифицировать как 109 фото







































































































