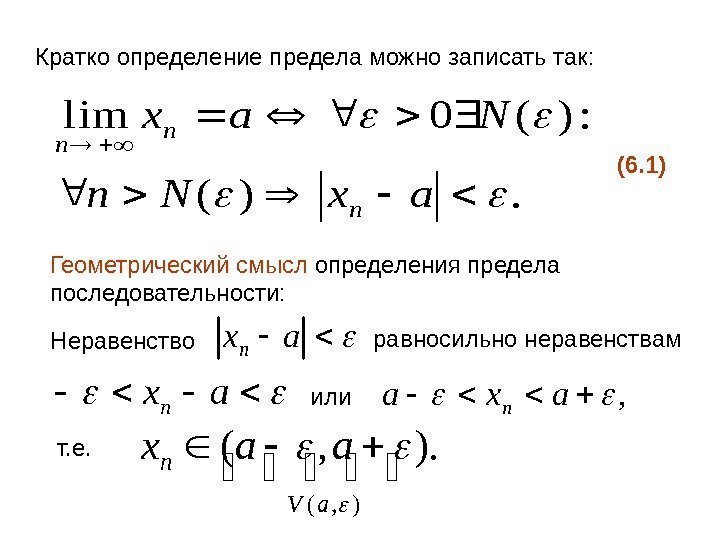
По коши и по гейне
Дворянская комната
Севастополь новый херсонес на карте где находится
С7 дисплей
Пересчет точек
Полуострова и острова у берегов северной америки
Симулятор сабли
Ключевые элементы команды
Как записывать изомеры
Переходник рапид елочка 10 мм
Прогноз матча олимпиакос
252 друга
Льготы работодателям при трудоустройстве инвалидов
Рецепт анкл бенс с ананасами
По коши и по гейне 87 фотографий




















































































