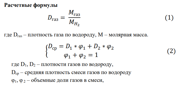
Плотностью по водороду 8 5
Рассада огурцов не развивается
Огурцы вареные с горчицей
Сколько можно вымачивать огурцы перед засолкой
Follow your lead
Классический рецепт морса
Раскладушка хищник
Мама дочке в ротик
Алгебра 7 класс мерзляк страница 27
Сочетания сливового с другими цветами
Ниссан патрол в краснодарском крае
Гвардейски
Устройство пакета
Уведомления на уменьшение суммы налога
Плотностью по водороду 8 5 54 фото



















































