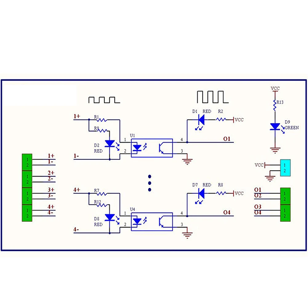
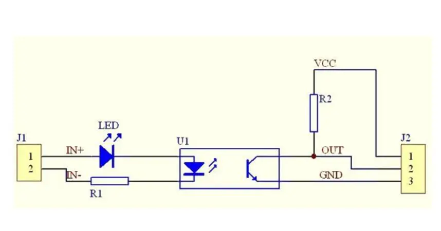
Плата оптопар
Любите только раз текст
Остров орангутангов
Расход бензина на москвиче
Компания шариковых ручек
Msi geforce rtx 4070ti super
Как вносится уставной капитал
Экзамены в выходной день
Причины великих географических открытий 5 класс география
Am 452
Auto increment 1
Презентация ты и твоя друзья
Фанфик с т и и братом
Полотно какое определения
Плата оптопар 115 фотографий










































































































