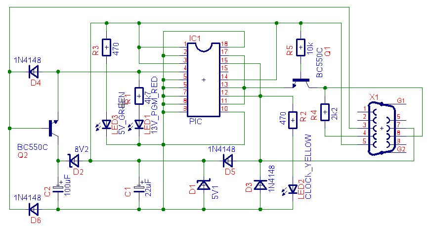
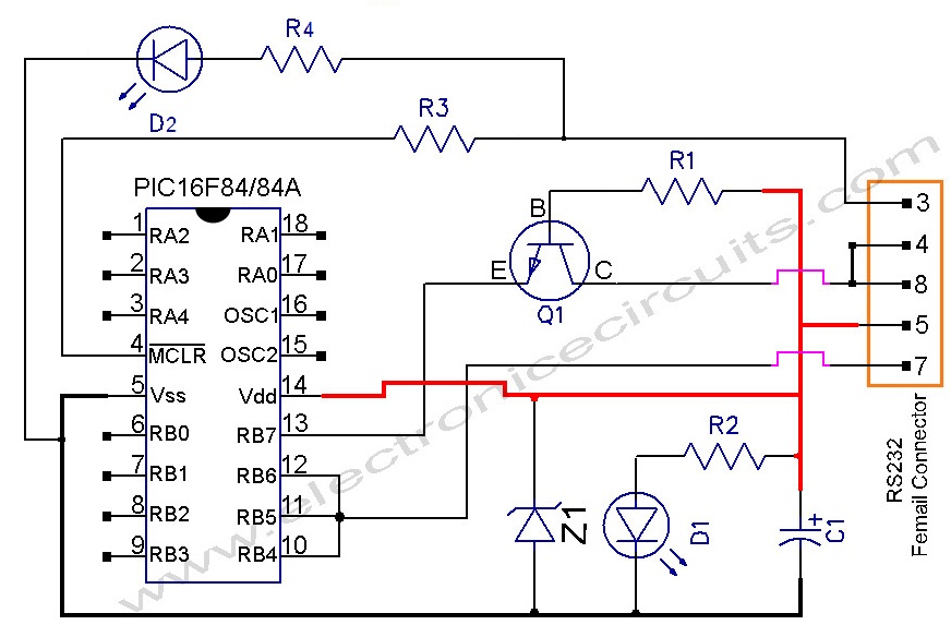
Pic programmer
Сладкий перец сорт для сибири
Предложения по английскому языку настоящее простое время
Самые простые бани своими руками
Расстановка всех знаков препинания
Ugreen kvm
Текстуры майнкрафт анимация игрока
Едкий каустик 4 буквы
5.5 бензин мерседес
Ворошилова 38 егорлыкская
Поток магнитной индукции рисунок
Смс с яблочным спасом и преображением господним
Натяжитель ремня принцип работы
Золотой символ алчности и стяжательства сканворд
Pic programmer 112 фотографий




































































































