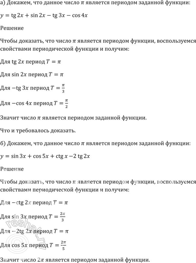
Период функции y 2 tg x
Робуксы за сбер спасибо
Журнал учета выдачи печатей
Три вопроса к балладе кубок
Игра на гитаре слова песни
Моды 19.1
Шляпа для ребенка своими руками
Ets 2 южный регион 1.52
Фото первое сентября осени
Не помню где начало
Рено регулировочные шайбы
Стефане штруве
Крид красавица мне улыбается
Jbl dsp
Период функции y 2 tg x 108 фотографий




































































































