Перевозка в рефе - нет проблем?
@D2000YOCСуществует мнение, что использование рефа для перевозки скоропорта автоматически гарантирует соблюдение заданного температурного режима. Безусловно, реф, являющийся специализированным транспортным средством, имеющий термоизоляцию кузова и оснащённый термическим оборудованием, является на сегодняшний день наилучшим техническим решением в области обеспечения температурных условий при перевозке скоропорта. Но как всякое сложное техническое решение в зависимости от своих параметров он обладает определенной областью использования, а также требует особого обслуживания. Игнорирование или несоблюдение указанных особенностей может легко привести к фатальным для груза последствиям.
Простая аналогия
В качестве аналогии тех проблем, которые порождает использование сложных технических решений, рассмотрим эволюцию счетных устройств.
Самые обычные счеты (если кто-то их ещё помнит) явно не обладают высокой эффективностью вычислений, однако являются автономными и универсальными устройствами. Их легко взять с собой и для их работы не нужно никакой инфраструктуры или обслуживания.
Калькулятор (перепрыгнем через логарифмическую линейку, ведь она, по сути, не более чем сильно усовершенствованные счеты) обладает много большей эффективностью вычислений. При этом калькулятор все ещё достаточно компактен, его легко взять с собой. До известной степени он как и счеты универсален (на калькуляторе можно посчитать что угодно, но автоматизировать вычисления все равно возможности нет - программируемые калькуляторы не будем рассматривать). Однако калькулятор для работы уже требует источник электрического питания, в качестве которого может выступать либо сетевое подключение (тогда требуется наличие электрической сети), либо автономное (аккумулятор, батарейка, солнечные элементы). Все случаи автономного энергоснабжения также не обладают универсальностью. Для подзарядки аккумулятора требуется специальное зарядное устройство и опять же сетевое подключение. Для замены батареи питания требуется наличие новой батареи питания. Солнечные элементы будут работать только при наличии источника света. Кроме того, в силу особенности конструкции калькулятором не получится воспользоваться при очень низких температурах окружающего воздуха, во время дождя и т.п. Таким образом, калькулятор сильно прибавил в мощности, но и породил известные проблемы, связанные с ограничениями в его использовании, необходимости его обслуживания.
Появление компьютера, с одной стороны, сильно прибавило в универсальности, ведь стало возможным автоматизировать процессы вычислений и использовать их буквально для всего на свете - от математических расчетов и проектирования до кодирования видео, звука и разработки систем искусственного интеллекта. Однако устройства стали довольно громоздкими, в карман уже не положишь (по крайней мере привычные нам компьютеры). Требования к питанию устройств также возросли - теперь это уже не просто источник питания, а специализированный блок питания, обладающий жёсткими требованиями по частоте, напряжению, мощности, шумам. В процессе своей работы компьютер выделяет зачастую столько тепла, что его понадобилось отводить и проектировать для этого сложные конфигурации корпуса, оптимизировать расположение отдельных элементов и т.п. Стали важными такие параметры как запылённость помещения, влажность. Для особо важных задач компьютеры стали размещать в специализированных помещениях, где все эти параметры жёстко регулируются. Можно констатировать, что очень сильно усложненные счёты стали требовать такой инфраструктуры, какая нашим предкам и не снилась. И это неизбежность эволюции любых сложных технических устройств. Как и то, что даже в самых идеальных условиях компьютеры рано или поздно отказывают, ломаются. И эти отказы и поломки при неумелом использовании могут вызывать огромные убытки.
Наконец, как любая эволюция, процесс развития компьютеров пошел по пути специализации. Как люди на определенном этапе социальной эволюции стали специализироваться в трудовых навыках, что вело к стремительному росту производительности труда, так и компьютеры стали специализироваться по типам выполняемых задач. И разумеется вся инфраструктура стала специализироваться вместе с ними, что привело к ещё большему разнообразию и сложности. Разумеется, ни у кого сейчас не возникнет мысли осуществлять сложные вычисления НАСА по расчету орбит движения искусственных спутников Земли на одном единственном планшете с маломощным процессором и работой от одного заряда аккумулятора в 4-5 часов. Нелепым выглядит и использование сложного серверного оборудования для игры в "косынку" (хотя подобное и встречается ох как нередко😀).
Рассмотренные процессы (а их можно проследить и на примере "веер - вентилятор - кондиционер" и куче других) имеют весьма конкретную аналогию с процессами обеспечения качества скоропортящихся пищевых продуктов при перевозке. И в нашем случае были и остаются счёты (веер), калькуляторы (вентиляторы) и самые разнообразные компьютеры (кондиционеры), а также куча технологий их использования. В том числе все это требует той или иной инфраструктуры, обслуживания, умелого оперирования с учётом известных ограничений.
Иначе говоря, правило рычага действует во всем и в техническом прогрессе тоже. Не бывает ситуаций, когда со всех сторон будет только выигрыш. Выигрывая в чем-то одном, неизбежно проигрываем в другом. И потому важно выбрать целесообразное техническое решение и обеспечить условия для его успешного функционирования.
По мере усложнения технических и технологических решений возрастает нагрузка на лицо, принимающее те или иные решения. К сожалению, сознание человека в ходе эволюции не выработало интуитивных механизмов управления сложными техническими и технологическими решениями. А потому нашими опорами здесь являются научные знания и практический опыт. Вот потому давайте разберемся как грамотно использовать наиболее продвинутый "компьютер" в нашей области деятельности - транспортное средство с термическим оборудованием в виде парокомпрессионной холодильной установки - именно с этих, научных, позиций.
О чем конкретно будет идти речь
Я намеренно не буду касаться описания принципов работы парокомпрессионной холодильной машины, об этом прекрасно написано во множестве учебников (например, вот классика, а вот и вариант посовременнее). Также я не буду рассказывать каким образом все это конкретно реализовано для использования в транспортных средствах - об этом также достаточно написано (например, тут). Зафиксируем только ряд важных моментов:
- Парокомпрессионная холодильная машина имеет циклический характер действия, то есть она может работать неограниченное время (в идеальных условиях) при наличии внешнего источника энергии. Перенос тепла осуществляется специальным веществом - холодильным агентом - в ходе последовательного изменения его агрегатного (физического) состояния. Фактически, такая машина работает по принципу теплового насоса.
- В силу сложности цикла работы такой машины, зависимости его от множества параметров, производительность и энергопотребление машины не являются константой и очень сильно (в разы) изменяется в зависимости от конкретных условий эксплуатации.
- Современные холодильные машины, в том числе используемые в транспортных средствах, могут иметь частотную регулировку. Тут прямая аналогия с кондиционерами, которые бывают инверторного (непрерывного) и обычного (прерывистого) действия. В обычных холодильных машинах, как и в обычных кондиционерах (не инверторах) контроль поддержания температурного режима осуществляется термостатами, которые через реле отключают холодильную установку при достижении нижней заданной границы температурного режима и включают ее при достижении верхней границы. При этом холодильная машина всегда работает в номинальных параметрах холодопроизводительности. Частотная регулировка позволяет плавно регулировать работу холодильной машины, обеспечивая очень точное поддержание заданной температуры почти без температурного дифференциала.
- На самом деле почти все современные холодильные установки, применяемые на транспорте, помимо охлаждения имеют также приборы обогрева грузового помещения с единым управлением и системой контроля. Реализуется обогрев либо использованием электрических нагревателей, группируемых в секции с целью регулирования мощности обогрева, либо по методу т.н. обратного теплового насоса (когда холодильная машина начинает качать тепло в обратную сторону, как некоторые пылесосы работают в режиме как всасывания, так и выдува).
- Современные рефы идут дальше и помимо температуры начинают контролировать и обеспечивать такие параметры как влажность и газовый состав среды внутри грузового помещения. Все это имеет особый смысл при перевозке некоторых видов скоропорта (свежих плодоовощей, например). Мы не будем сейчас рассматривать эти технологии, лучше посвятим им отдельные публикации. Сейчас рассматриваем обычный реф в комплектации "холодилка + обогрев + вентилирование".
Итак, в этой статье я буду говорить не о теоретических основах получения холода или тепла и не о технических способах реализации тех или иных основ холодильной техники, а об использовании уже готовых и широко распространенных решений на рынке с учётом известных технологий обеспечения качества скоропорта в процессе транспортировки.
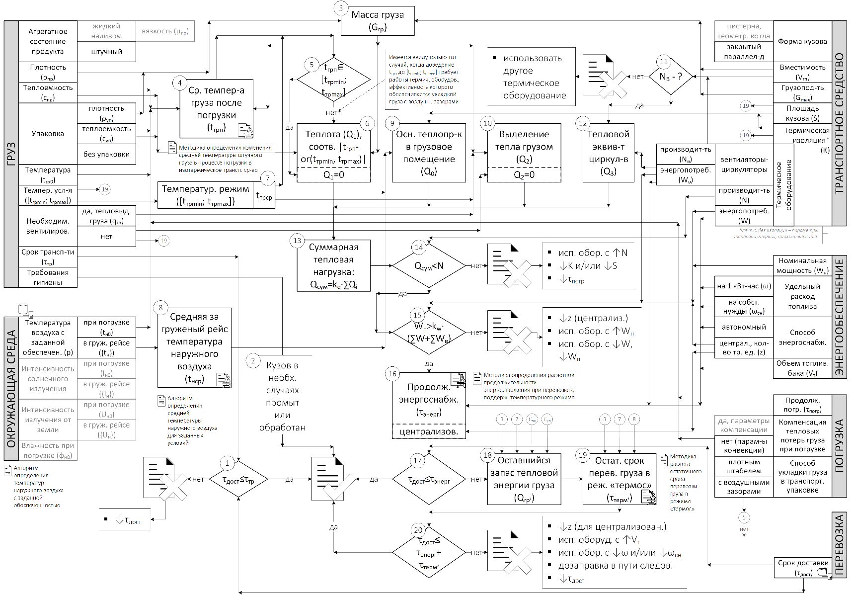
Технологическая схема и ее разбор
Как и в случае описания режима "термос" воспользуемся уже известной технологической схемой. Но в нашем случае это будет схема обеспечения качества скоропорта при использовании рефа.

Как я и говорил выше, по мере усложнения технических решений возрастают технологические возможности, но и сложность использования и обслуживания оборудования тоже. Даже если просто взглянуть на обе схемы (режим "термос" и режим поддержания температуры) бросается в глаза в разы большая плотность значимых параметров, проверочных условий и возможностей в принятии регулирующих действий. На видео ниже я постараюсь охватить основные моменты, связанные с логистическим управлением перевозками скоропорта в рефе с точки зрения обеспечения качества груза. Приятного просмотра и задавайте вопросы, если что будет непонятно:-)
Выводы
Безусловно, использование рефа для перевозок скоропорта позволяет обеспечить наилучшие условия поддержания качества груза. Однако сам по себе реф представляет собой обычный тепловой насос с достаточно тривиальной системой управления, к которому необходимы как минимум технологии его использования в целях обеспечения качества конкретного груза, а также обеспечение условий его бесперебойной работы (особенно в условиях отсутствия какой бы то ни было инфраструктуры на железнодорожном транспорте). Об этих нюансах зачастую забывают как на стадии покупки оборудования, разработки логистических схем, так и в процессе эксплуатации, полагаясь на дилетантские суждения из области "здравого смысла". Однако, ещё раз повторюсь, человек не эволюционировал в условиях эксплуатации сложных технических и технологических систем, а потому полагаться необходимо не на "здравый смысл", а на научную и техническую логику.
Этот материал в незаблокированном зеркале канала на teletype.in
Присоединиться к telegram-каналу @SPGLAB