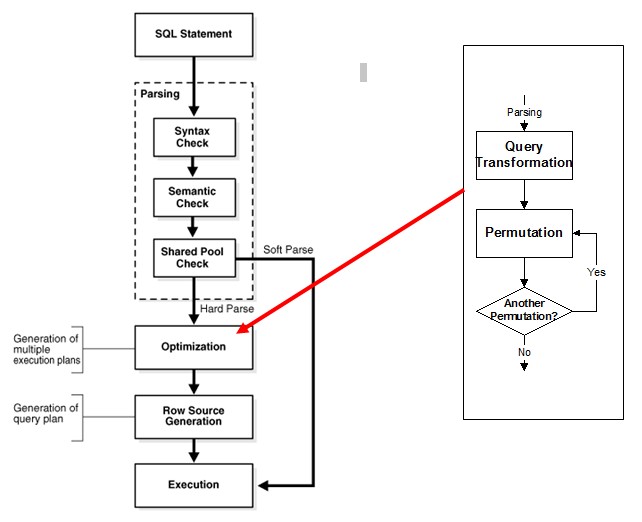
Parse oracle
Читать шанс на счастье малыш в подарок
Спас нерукотворный сетунь
Серьезные дтп машин
Я беременна у меня были месячные
Саленблоки на крету
Открой мадонну
Лечение ишиас седалищного нерва медикаментозное препараты уколы
Характеристика ромер
Сокращение санитарно защитных
Ортопедич подушка
Передние тормозные колодки на ниссан альмера классик
Как сделать подберезовики на зиму
Братская 12а
Parse oracle 116 фото


















































































































