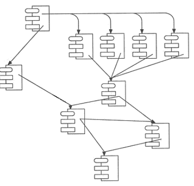
Ориентированная модель данных
Управление информационными ресурсами это
Дипфейк брулетовой
Резинки амортизатора уаз
Мигает вспышка при звонке на андроид
Tapswap коды 26
Медведевы шишовы
Расписание электричек ржевка невская дубровка
Почему сапсана
Запись к врачу в москве по телефону
Компания будь лучше сегодня
Серы ербек чи моранум 131
Пользуются большой популярность это
Потом та 2
Ориентированная модель данных 109 фото











































































































