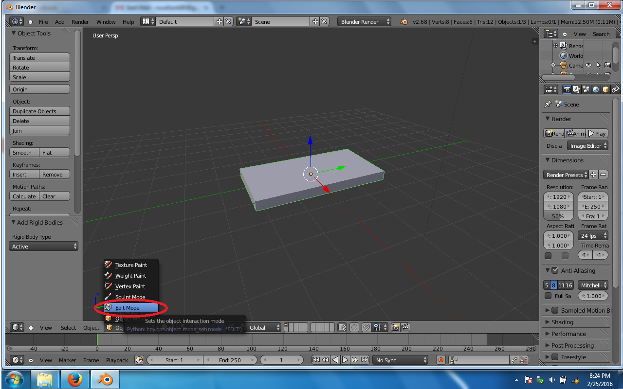
Ops object

Ops object

Контакты
Как совместить Blender с after Effects. Как выдавить текст в Blender





Midi Cinema


Emission в блендер. НОД emission Blender. Где в блендере находится emission. True emission Blender

Визуальное программирование Blender. Инструменты Edit Mode Blender. Nodebox. Blender кодирование

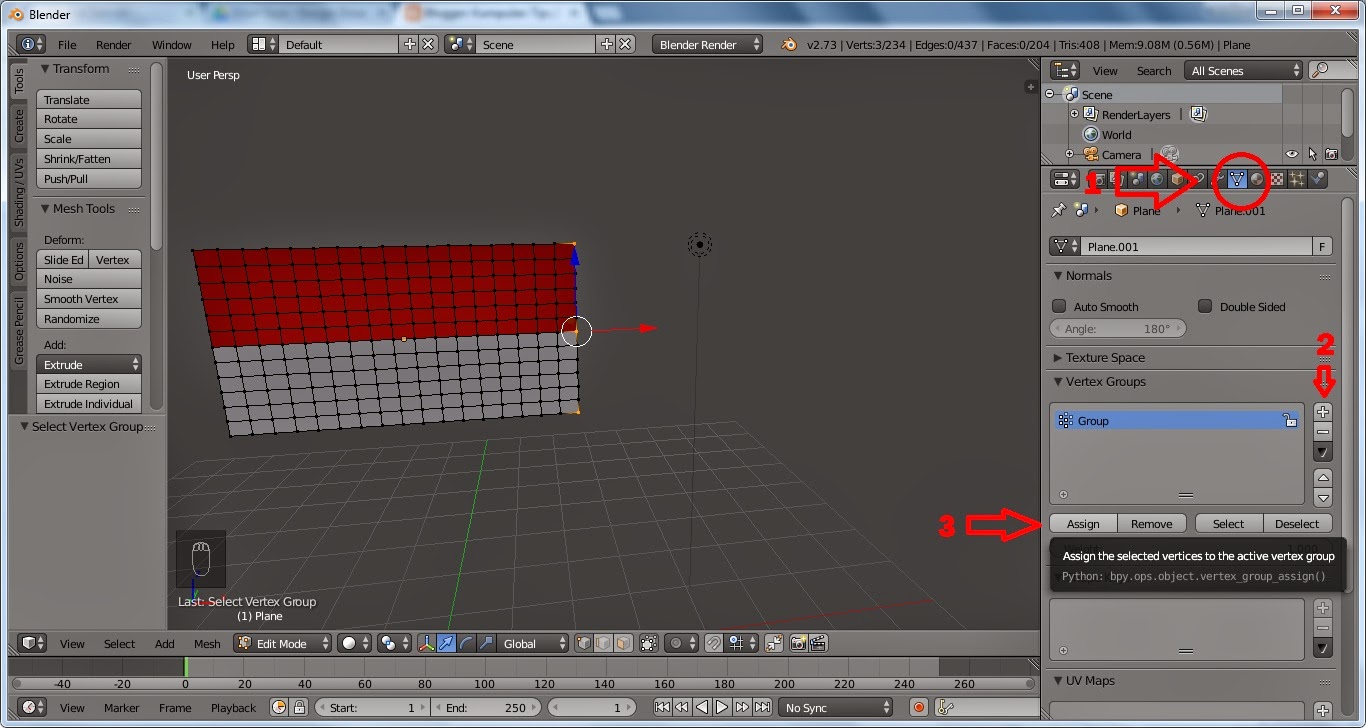
Blender Python object

Блендер дарк соулс

Сабдивижен Серфейс блендер. Subdivision surface Blender. Blender Subdivision surface артефакты. Blender Subdivision surface modifier

Subdivide в блендере. Blender клавиши. Blender кнопка и. Горячие клавиши Blender

Скриптинг блендер. Panda3d Python. Cocos2d Python. Curve object модификатор

Модификаторы в блендер и их Назначение. Как разрезать объект в Blender другим объектом. Curve object модификатор. Как разрезать предмет в Синема 4 д

Сабдивижен Серфейс блендер на русском иконка. Баг при использовании Subdivision surface в блендер. Subdivision surface перевод в блендере. Subdivision surface

Blender Set parent to. Set parent to Blender как открыть. Что означает armature deform блендер?


Часы opsobjects. Лапарфюмерия Обменник. Laparfumerie logo

Консольное приложение Python. Интерактивная консоль Python. Console interface. Очистить консоль в Python




Модель самолёта d Blender вид сбоку. Blender 3d моделирование самолет. 3d-моделирование в программе Blender 3d. Matrix программа для 3d моделирования

Op логотип. Часы opsobjects. Core objects логотип. Джогель лого

Скриптинг Blender. Режимы Blender. Вкладка OPENPOSE Editor. Mixamorig

Acciaio украшение. Argento 925



Блендер язык программирования. Игровые движки на Python. Blender Python object. Программирование на Python в среде Blender 3d pdf

Часы opsobjects

Shape Keys Blender. Blend Shapes Blender. Orient Custom Shape Blender. Blender Shape Keys for hands

Кнопка Set smooth блендер. Мост питон Амстердам Blender Tutorial. Fluent Addon


Куб в блендере. Блендер 3д дефолтный куб. Куб в блендере Мем. Удаленные Кубы Blender склад


Браслет ti amo

Килзон корабли Isa. Killzone Isa. Killzone корабли. Killzone крейсер


CONTAINSVALUE C#

Часы opsobjects. Часы op7002

Opsobjects часы с браслетом




Op группа

Часы Bering. Часы Bright. Hvilina часы. Часы Минск

RBAC модель управления. ABAC RBAC. DAC ABAC RBAC TBAC. Object-role Modeling

Футаж программирование. Background for developers



Operation process. Process Charts пример. Operational navigation Chart. Operation with process

Capri Fashion

USMC Force Recon. USMC Force reconnaissance. USMC Recon Afghanistan. Recon 1

Шоппер браслет. Браслет ti amo. Bracciale



Voxel Дутвук. Воксель арт в блендере. Код блендера. Солнечная система в блендере

APEXSQL. Таблицы SQL Apex. Центральный репозиторий это. Операции с select

Часы opsobjects


Объект т фон

Как сохранить в fbx в блендере. Blender apply Scale. Масштабирование объектов с задержкой анимации Blender

Освещение рендер в блендере. Рендер в блендере спутника ресурс п

Скрипты Python Blender. Создание меша в Blender с помощью кода Python. Select object in Scene. Blender Foundation logo

Часы opsobjects



Часы opsobjects


Брелок маникюр. Брелок в виде губ. Вагон брелок

Браслет со вставками. Браслет с лапой. Пластиковый браслет на руку белый. Браслет со вставкой из акрила

S3 object Storage. The object Reader. S3 object Cluster. S3.Bucket.objects collection Manager' object has no attribute 'get'




Скульптинг человека в блендер. Блендер динамеш. Blender Sculpting Mask. Reprojected Dynamesh



Report Page