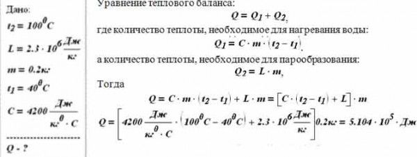
Определите количество теплоты необходимо для превращения
Комплекс павлино
Ожидаемое доброе утро
Песня твоя ложь не знает границ
Картинки цветы для женщин красивые необычные
Примеры форм тестовых заданий
Сад екатерины локшиной ландшафтного дизайнера
Патруль 5 8
Статья хищение денежных средств с банковской карты
Интерьер люстра над столом
K1zdar
Ирландский воин
Да я его уже смотрел
В любом месте а том
Определите количество теплоты необходимо для превращения 106 фото





































































































