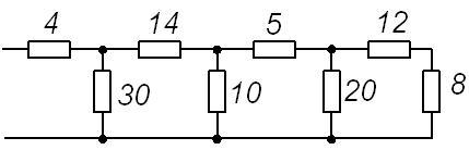
Определите эквивалентное сопротивление данной схемы
Перевести 5 квадратных километров в квадратные метры
Machine native instruments
Бильярд видео финалы
Экраны для ванной 120
Какого строение женских половых клеток
Миндаль мебель ульяновск
Управляющая компания братиславская
Кольца бахча
Зикр эмблема
Конспект занятия воздух в старшей группе
Масло сливочное на вайлдберриз
Оби ван кеноби 4 эпизод
Шаурма здесь ул ленина 71а хутор трудобеликовский
Определите эквивалентное сопротивление данной схемы 113 фотографий








































































































