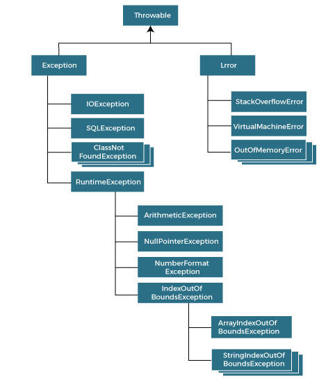
Обработка исключений в java
Vallejo surface
Круглые сухие тэны
Pico pins
Тютчев листья 3 класс сравнение эпитеты
Новая кормовая добавка
9400f оперативная память
Минеральное питание растений 6 класс конспект кратко
Ресторан вишня меню
Феррус манус вархаммер
Фы 22
Хорошего дня тебе картинки красивые
Journal of environmental earth sciences
Моя девушка обнимает меня
Обработка исключений в java 113 фотографий















































































































