Object concat

Object concat

Контакты
Массив concat. Массив concat every


Массив concat. Java concat

Light Table ide. Light Table редактор. Html Интерфейс. Ide редактор

Массив concat. Js concat. Метод concat js примеры. Строки в JAVASCRIPT

Switch JAVASCRIPT. Массив concat. Switch Case js. Конкатенация JAVASCRIPT

String java. Java строковый Тип. Heap java. Immutable java

Массив concat. Массив concat every. React Redux todo list. Not + array в кодесус 3ю5

Массив concat. Js concat. Конкатенация в MYSQL. Json конкатенация строк

Массив concat. Js concat. Массив concat every

String concat. Java concat. Примеры операций с методом concat java. Переменная стринг

Массив concat. JAVASCRIPT QUERYSELECTORALL. Js concat. Отрицание js


Конкатенация js. Конкатенация строк js. Массив concat. Строки в JAVASCRIPT

Конкатенация js. Функции concat. Конкатенация в MYSQL. Конкатенация переменных js

Конкатенация строк php. Конкатенация c++. Конкатенация с#. Конкатенация строк c++

Функция concat в SQL. Конкатенация строк SQL. Strings SQL пример. CHARINDEX SQL примеры

Диаграмма состояний кодера. - Схема работы Dropout. TENSORFLOW графы. Dropout нейронные сети


Make unique. Iterate


Concat. Array to Spreadsheet String. String concat. GPA Formula using Google Sheets

Concat SQL примеры. Функция concat в SQL. Js concat. Пример использования функции concat в SQL

JAVASCRIPT String. Js concat. String concat. Строки в JAVASCRIPT

Конкатенация js. Конкатенация строк. Конкатенация переменных js. Конкатенация строк в JAVASCRIPT

Методы массивов js. Объединение массивов. Методы работы с массивами js. Объединение программирование


Concat эксель. Конкатенация в excel. Операция конкатенации excel. Функции concat

Concat Паскаль. Concat. Java concat

Холодные и горячие observable. REACTIVEX. Concat RXJAVA. Single completable RXJAVA

Строки в Паскале. Конкатенация Pascal. String в Паскале. Конкатенация строк Pascal


Reverse JAVASCRIPT. Js concat. Reverse js. Array methods js

Иммутабельность. Переменная String java. Диаграмма стрингбилдер в java. Immutable class java

Pyramid pooling. Пулинг в логистике это. Массив concat. Кэш Пулинг схема

JAVASCRIPT метод unshift. Метод join js. Js concat. Метод Pop

Массив concat. ASPP TENSORFLOW. Массив concat every. RNN для голоса CNN для изображений gan для

Having SQL. Оператор конкатенации SQL. Типы данных MS SQL Server. Имя роли SQL

Конкатенация java. Конкатенация строк js. Concat java example. Конкатенация php


Реактивное программирование. Zip merge concat RXJAVA отличие. Concat. Concat RXJAVA



Конкатенация в MYSQL. Как в запросе SQL объединить Столбцы. Select name from contacts

Concat SQL. Concat SQL примеры. Transact SQL. Isolation Levels SQL

Update concat. Attention Network Test. The Generation of attention

Group_concat. Java concat. Concat что делает

Js concat

Методы массивов js. JAVASCRIPT array methods. Методы массивов js шпаргалка. Array methods js

Inception v3 архитектура. Inception RESNET архитектура. Модель INCEPTIONRESNET v2 схема работы. Inception v3 scheme

JAVASCRIPT. Современный JAVASCRIPT. Null js. Null in js

Select concat. Concat. Instr

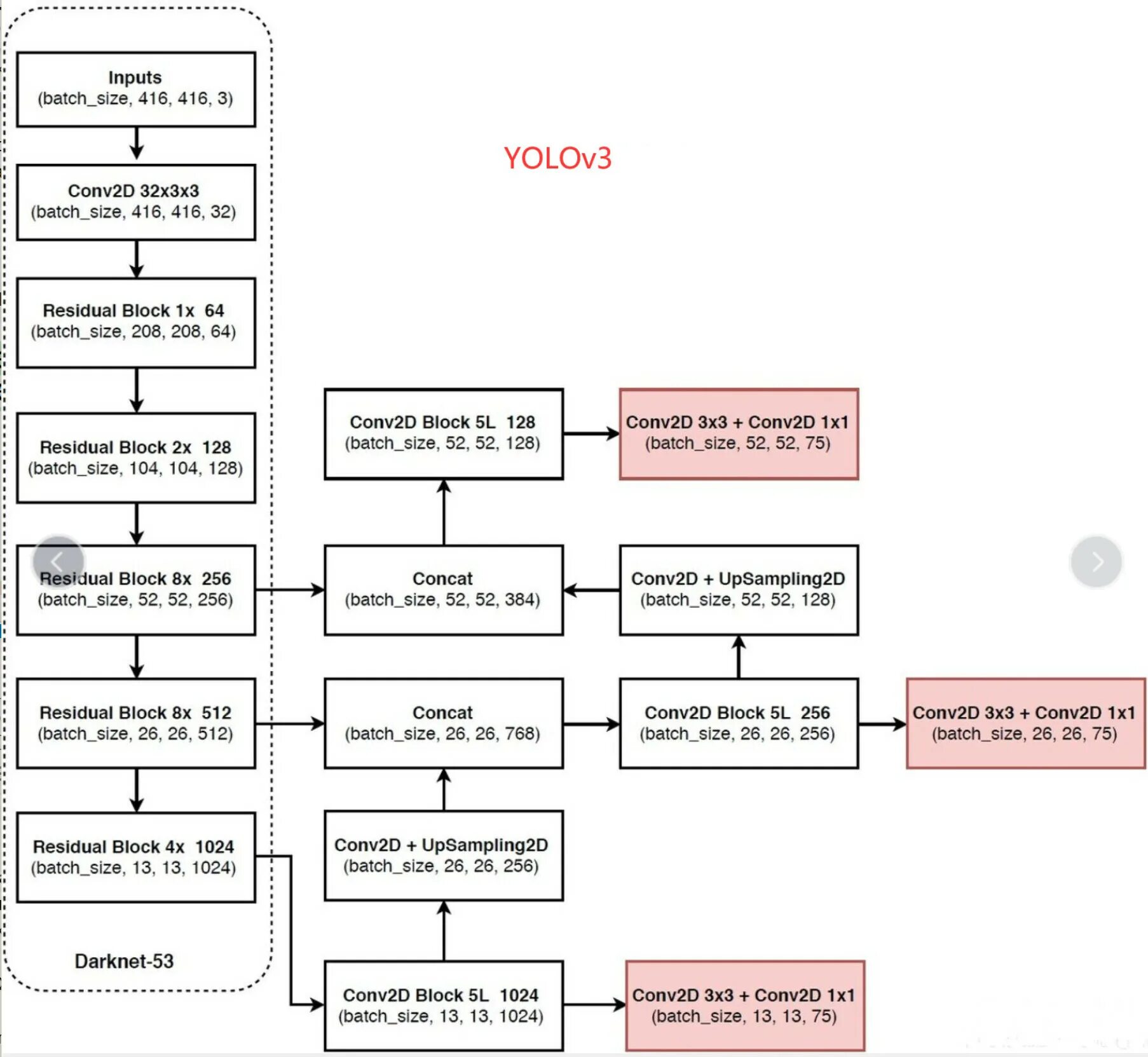
Yolov3 архитектура. Yolov5 Architecture. Yolov3-tiny архитектура. Yolov5 Network

Функции concat. Функция concat в SQL. Функция concat в Паскале. Пример использования функции concat

POSTGRESQL. СУБД POSTGRESQL. MYSQL И POSTGRESQL. POSTGRESQL Интерфейс

Softmax функция. DSIN=KL. Embedding layer. DSIN=LK



Z функция строки. Функции concat

TENSORRT Low Precision. Maxpooling нейронные сети. TENSORRT. 1x1 convolution Neural Network

Concatenate

Zip merge concat RXJAVA отличие. Concat. RXJAVA zip vs merge. Reactive Programming

Методы массивов js. Массив concat. Find js array. Js concat

Кэш Пулинг. Модель панельных данных pooled model. Кэш-Пулинг это простыми словами. Gru RNN

Concat SQL. Concat Operators SQL. Как работает concat SQL. Оператор concatenate SQL

Функции concat. Функция concat синтаксис. Concat MYSQL. Strcpy си

RXJS subject

Concat excel. Формула =concat. Update concat. Concat что делает

Concat эксель. Функции concat. TEXTJOIN. Формула =concat

LINQ

Bidirectional LSTM. LSTM TENSORFLOW. LSTM обратное распространение ошибки. Softmax

Altova MAPFORCE. Altova MAPFORCE последняя версия

Concat. Функции concat. Операция конкатенации excel. Конкатенация строк пример

Inception v3. Inception v3 Architecture. Inception Google. Inception RESNET архитектура

Substr SQL. Numeric SQL

Concat

Concat SQL. Функция concat в SQL. Group_concat. Group by SQL

Report Page