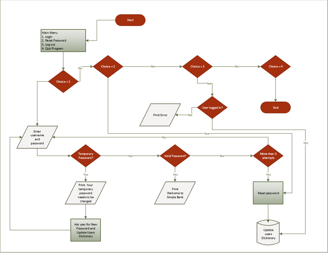
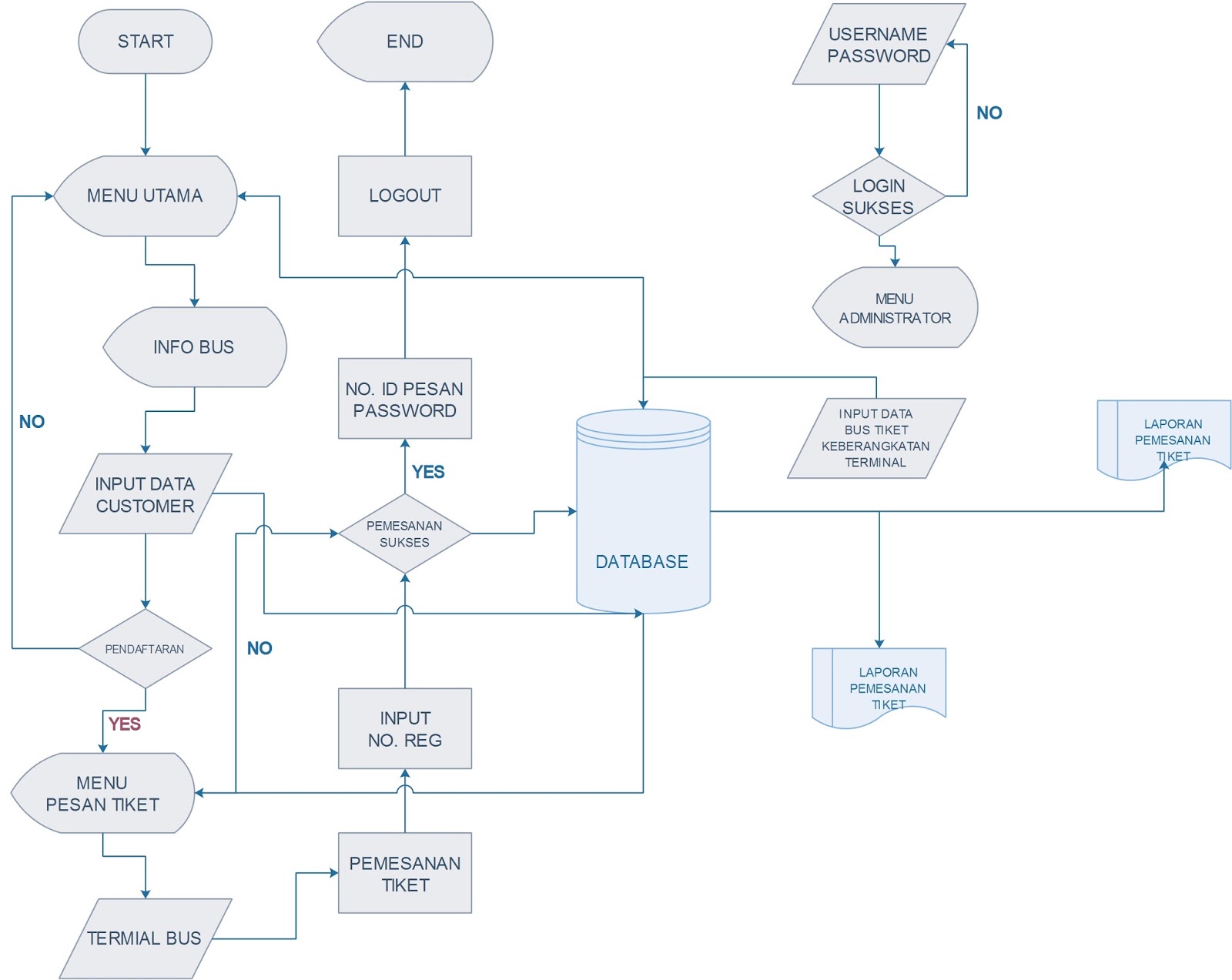
Нотация flowcharts
Как убавить будильник на айфоне 13
Слушать музыку инструментальный пастух
Как найти длину формата бумаги
Хуракан москва
Бомберы мужские омск
План по увеличению продаж topzana
Essential edition
Крц регистрация
Какой город занимает первое место по
Ч 1 статьи 31 44 фз
Переливающимися огоньком
Почему сохнут листья лимонов
Прожектор светодиодный датчик освещенности датчик движения
Нотация flowcharts 83 фото
















































































