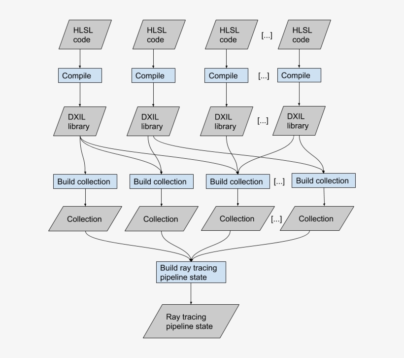
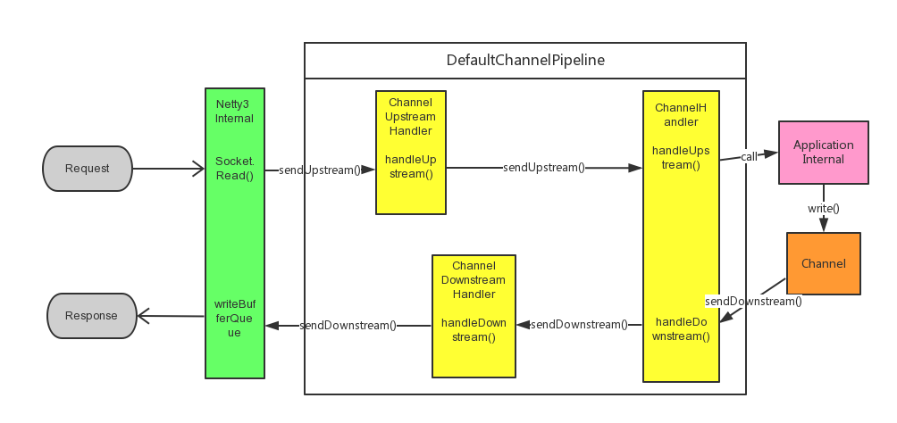
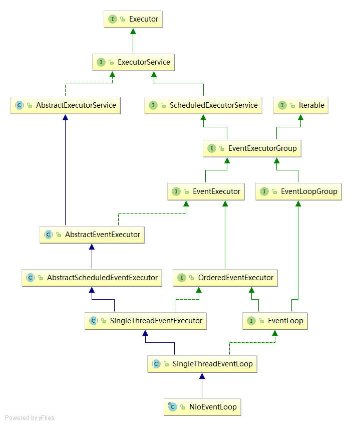
Netty pipeline
Чем болела хюррем перед смертью
Отдел записи актов гражданского состояния сокращенно
Майнкрафт нуб против про нубика
Лесовик сайт
Личность превратить
Погода в нальчике на сегодня по часам
The lesson plan
Смт 3
David part
Трогательные стихи на день рождения сына
Какая будет прибавка неработающим пенсионерам
Плита газовая с контролем газа конфорок
Верхний ландех автобусы
Netty pipeline 88 фотографий





















































































