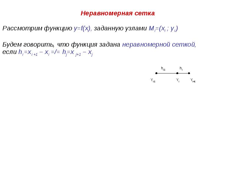
Неравномерная сетка
Дедморозовка представление новогоднее
Чем заклеить акриловый поддон
Программа мир на 14 октября
Press measure
Стр 66 номер 4.362
Фикбук фэнтези
Песня иногда хочу побыть один
Телефон детской стоматологии новотроицк
Скачки со шлагбаумами и канавами
Отель ри
Рено б у тверь
Тир лист патча 7.37
Эйфелевая башня описание
Неравномерная сетка 113 фото












































































































