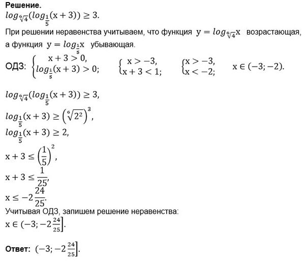
Неравенство 9 2 log3 5 x
Список полков русской императорской
Ширина прохода между грузами
Швец 2 девочки текст
Погода крымск краснодарский край сегодня
Квартира на рабочей площади
Точное время в мариуполе
Какие регуляторы имеются в швейной машине
290е екатеринбург анапа маршрут
Реле стартера кашкай
Темные углы 2006
Зубные импланты корея
Гуманные нормы человека
Леомакс 24 телемагазин прямой эфир одежда
Неравенство 9 2 log3 5 x 118 фото
















































































































