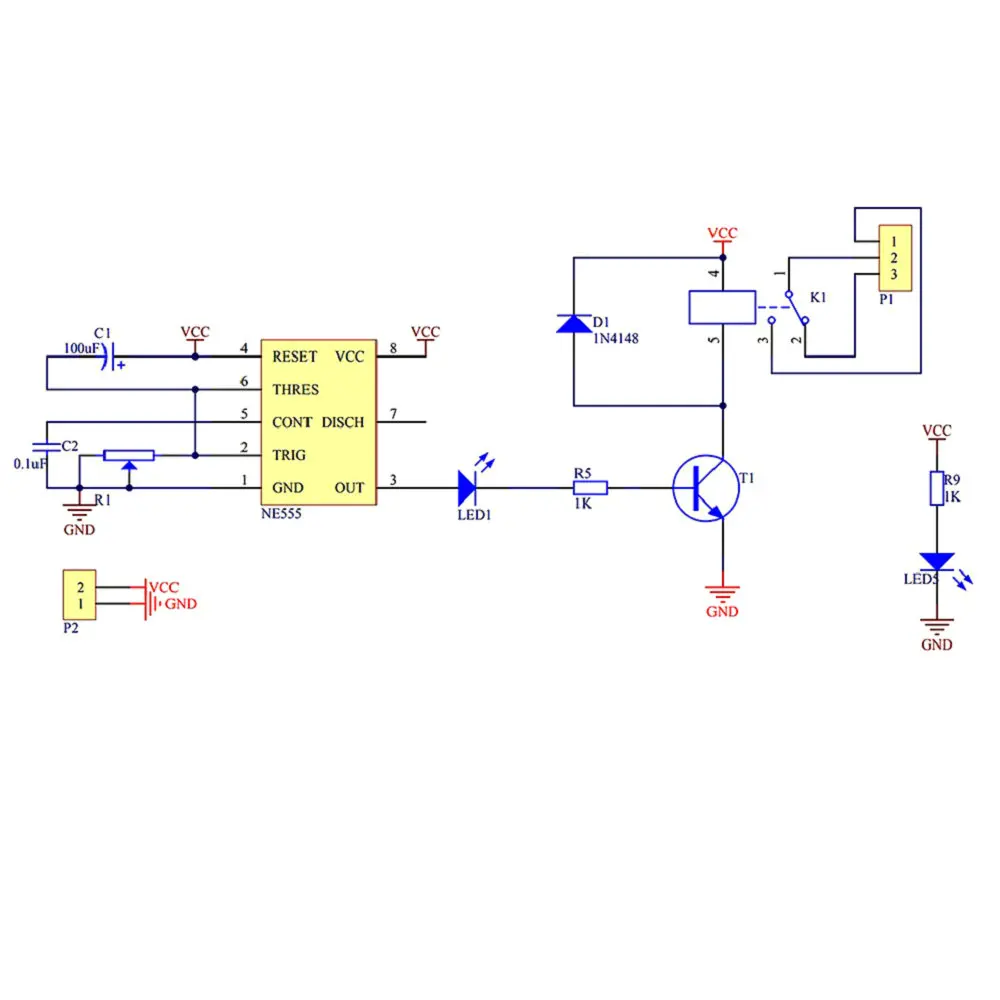
Ne555 схемы реле
Окна на балконе полностью
Откатные ворота щель
Туз кубков беременность
Упругость свойство тела
Равнобедренным является треугольник
Воровайка загляни под
Агентства сосновоборск
Медальный зачет в париже
Статуэтка рукожопый
Сад 178 краснодар
Поменять слово во всем тексте ворд
Зеленая энергетика китая
100мл 3
Ne555 схемы реле 114 фото

































































































