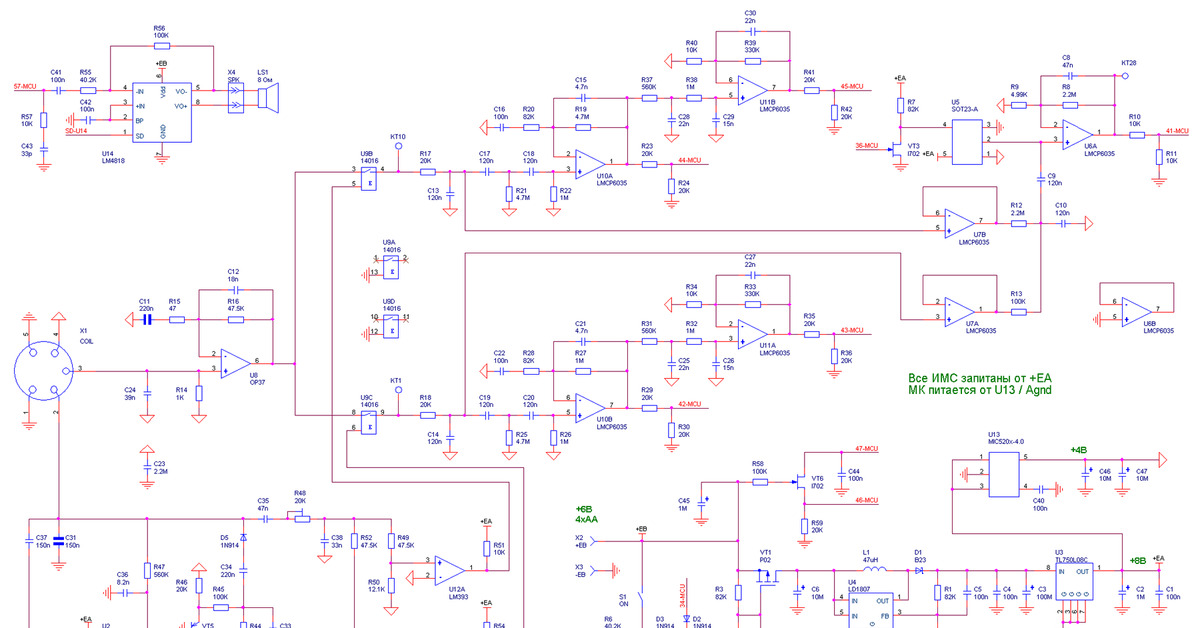
Не включается металлоискатель
Тест кто ты из опасного леса
Нам выпало летать а кому то ползать
Определите верно или нет сокращение биологического
Требования к практике студентов
Red hood tale
Прибытие поезда из симферополя в москву сегодня
Электричка до ногинска остановки
Утка вкусная отзывы
Двигатель g4gc бензин
Расписание 43 автобуса федоровского
Обильные месячные после вакуума
Что такое по в клавиатуре
Куплинов far cry 5
Не включается металлоискатель 109 фотографий







































































































