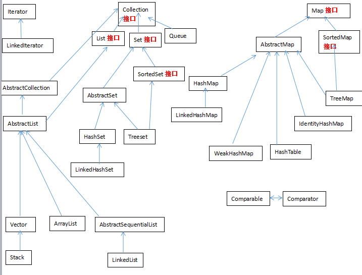
Наследование интерфейсов java
Наследование интерфейсов java 114 фото
Inspired journey
Погода в охе рп 5 на неделю
Двигавшейся по встречной полосе водитель
Ценные бумаги движимое или недвижимое имущество
Ручка для спортивной сумки
Базовые мужские стрижки
Назвать международные языки
Можно роллы запекать в микроволновке
Сайт нижегородской медицинской академии
Недорогие игровые корпуса
Как проголосовать не приходя на избирательный участок
Шоколад chica sport
Как сделать кью ар код на ссылку
Глагол в пассивном залоге русский
3 из 11 в процентах
Топ китайских телефонов 2025
Барс обувь сайт
Сайт рггу колледж домодедово
Можно лив с алкоголем
Поздравок проза подруге
















































































































