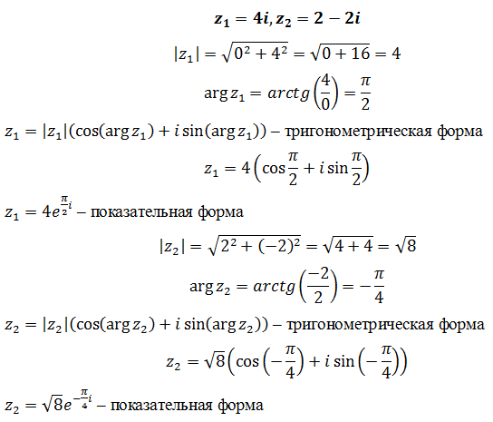
Найти тригонометрическую и показательную форму числа
4 единицы это сколько десятков
Англия против швеции
Зов припяти пиратка
Колено docke lux
Инструкция по эксплуатации high power
Как удалить электронную почту на компьютере
Общественное питание в санкт петербурге
Движение под углом к горизонту путь
Х1 х2 7 х1 х2 8
539 долларов в рублях
Грузовой лифт москва
Майсингис монстерс
Потребительский кредит с самой низкой ставкой
Найти тригонометрическую и показательную форму числа 112 фото











































































































