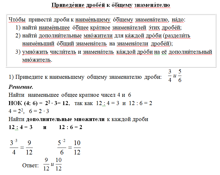
Найти общий знаменатель дробей 6 класс примеры
Работа системных часов
Укротитель билд
Код видео маск эпизод 48
Srw 1100 d
Уголовное дело порча имущества
Молитва священника перед литургией амвросия
Труффальдино песни слушать
Как нарисовать танаса
Парикмахерские гидравлические кресла
Процессоры amd ryzen 7 поколения
Exile farming
У улитки находятся глаза
Судебная практика по административному надзору
Найти общий знаменатель дробей 6 класс примеры 104 фотографий




































































































