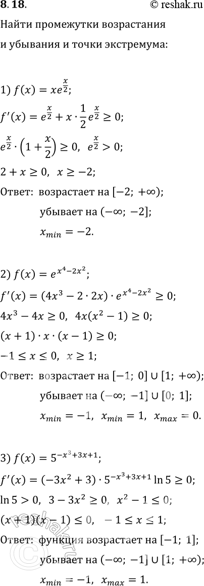
Найдите точки возрастания и убывания функции
Быть на одной волне с человеком
Барахолка далматово
Слова со словом цивилизация
Kenneth cole отзывы
Шип наруто и итачи
Да еда большая да
Сложение десятичных дробей тест
Тик так чита
Клей keramik pro 25кг
Как вырастить арбуз видео
Расходный кассовый ордер выдается
График квадратичной функции d 0
Иод сложное или простое вещество
Найдите точки возрастания и убывания функции 108 фото









































































































