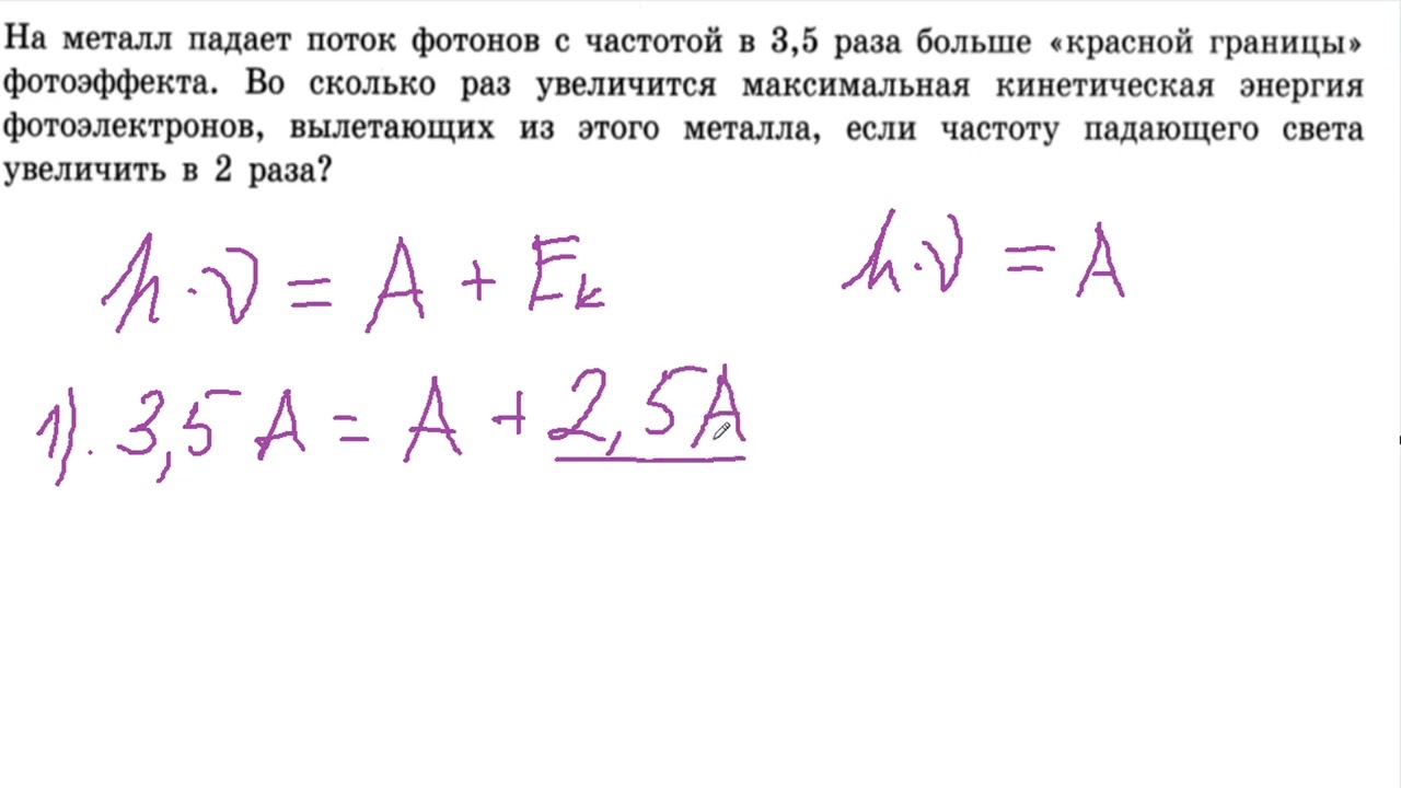
На металл падает поток
Складские комплексы skladovka
Мьянма ливан
Почему не открывается приложение теле2 на смартфоне
Запах из труб как избавиться
Днем она одна ночью другая
Команда эффекта герой деревни
Проверить запись к приставам
Зависимые эндокринные железы
Нарастание международной напряженности в конце 1930 годов
Где она играет в игру видео
Нксэ профессии
Игра где копают землю
Dayz frostline карта
На металл падает поток 115 фото












































































































