My short-term roadmap proposal for Kiwi News
Tim Daubenschützgm,
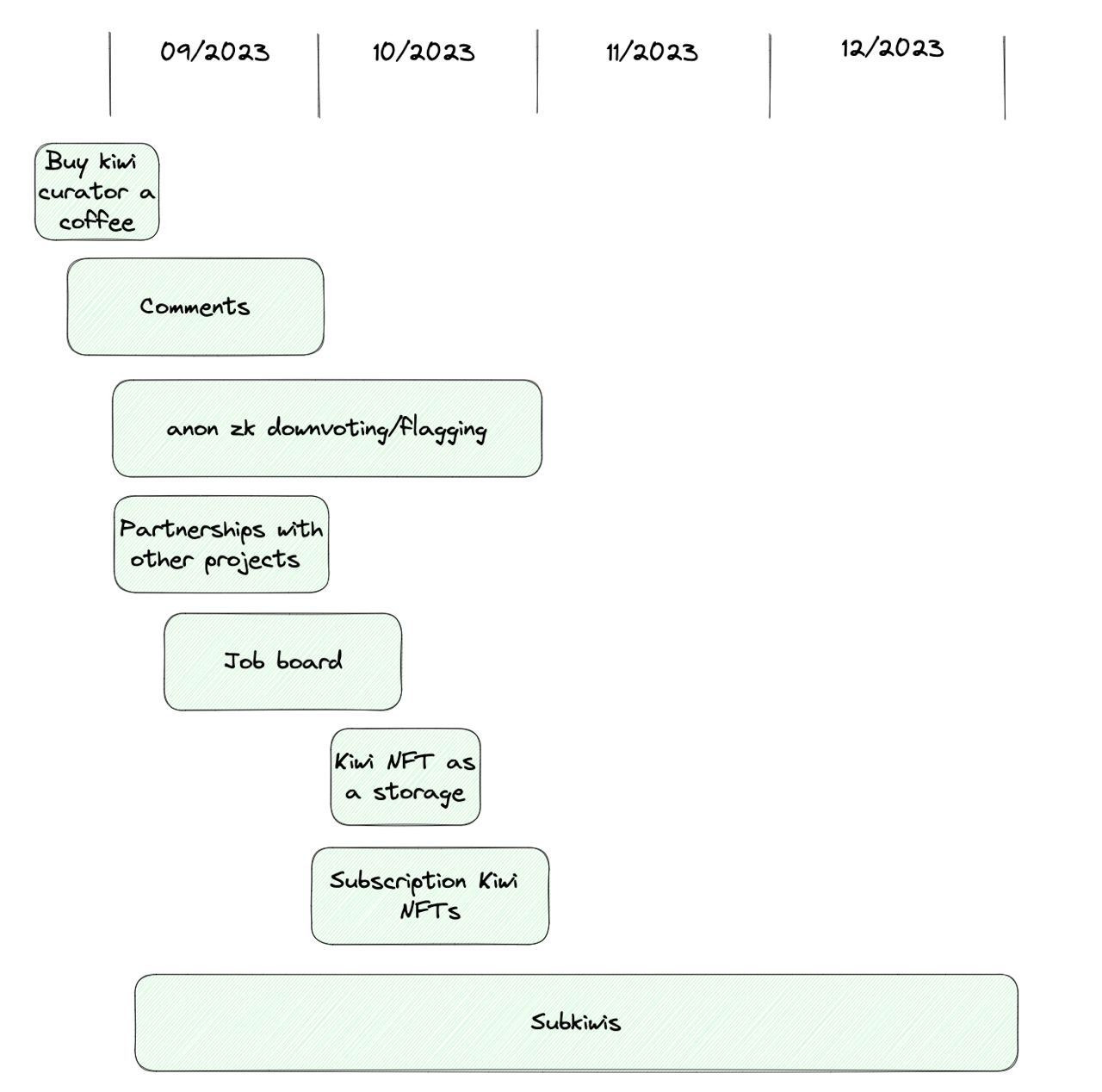
We recently had a roadmap call and devised the following plan; please take a look:

I'm genuinely excited about these items, and I can't wait to start. However, I do think that while getting started is exciting, we have to tie up some loose ends first. So here's a list of things we should finalize and/or consider before following the new roadmap.
A few specific items first...
I. Finalizing delegation
We have hidden device delegation in the settings, but it's arguably our strongest retention and engagement device. Still, we are not automatically converting new users to it, nor are we doing a good job with its UX/UI. If our NFT was on Optimism, we could combine delegating and buying the NFT in a single transaction (for less gas!). For users logging in from a new device, we could nudge them into delegation. We must fix this ASAP! Not pushing hard for delegation has a high opportunity cost: Users churn.
II. Embracing L2
L2s are now the meta, and nobody cares about my opinion on whether their safety is now good enough or not. The market wants L2 from us, and we're not handing it over. We should close the mainnet NFT contract and offer new users to mint on L2. (Don't worry mainnet NFT holders, we will of course still service you!)
III. Making onboarding "good enough"
Onboarding is still not good enough. We are indecisive about where to lead users. We haven't embedded delegation well. We've recently embraced shipping a PWA, and embedding it into the onboarding flow has complicated things. We must stream-line this more.
IV. Scrapping the "Art as Kiwi News Pass" strategy
For some time, we strategically updated the NFT's image to new media files to re-ignite users' interest in our NFT and increase minting.
We did our own artworks, and we even collaborated with a renowned artist (Pierre Pauze) to "commission" a piece.
But let me be real: While I still find this cool and a thing that "doesn't scale", it's just not something that makes much sense from a product perspective, and it is really tricky to do well.
A simpler and more sense-making mental model is: We sell a Kiwi News Submission Pass, a ticket or NFT that gives users utility. That's it.
For example, here's how we frame our NFT today on Warpcast, and I think it makes much more sense.

Finally, a more abstract short-term roadmap item: Striking a healthy balance between User Growth and Revenue Growth
This is now a specific roadmap item, but a lesson that we learned and that we must not forget.
It's really counter-intuitive, but there have been weeks where we made more revenue by pricing our NFT at $100 but having only 1 mint, over weeks where it was $10, but we had 9 mints. You see the problem. Revenue = quantity * price. (Image from "Don't just roll the dice"). Revenue is an area.

And so pricing the NFT higher can mean we make more money, despite fewer mints. However, having gone through this experiment (we had the price high since the beginning of August), we've now learned an important lesson, too: Onboarding new users is valuable in itself.
Why? Because we are creating a social network, and so the value of our network grows with the number of participants. More users, more upvotes, more submissions, better content for everyone.
If, however, our users churn and hence the network shrinks. But there are also no new users coming in, then our network's value shrinks too.

And this is precisely what happened. We increased our prices. Therefore, fewer new users came in, and we also had less activity on our site, which created a negative feedback loop where people then also didn't want to pay higher prices anymore to join us.


The above chart demonstrates this pretty well. It's the number of individuals who have been using the site in the last 30 days. What you can see is that we stopped growing our 30-day active users roughly around the time when we made onboarding extremely costly ($100).
Now, this is only a chart. But I can tell you that I've also observed this in terms of content quality going down. Still, having users churn is fine and normal for our stage. Kiwi News isn't for everybody (of course, we'll try our best!), but we need throughput, growth, and churn. But some users will stay.
Now, this is less of a short-term roadmap item, except for maybe this: We need to be open-minded and in control of the price lever. Lower prices induce demand. Because we literally had 5 new mints in 5 hours after I reduced our price by 90%. So that'll make the 30-day active user chart now uptick by 5 new users, probably today, maybe not sustainably.

Still, we need this churn because we need more content, and we need to make the painful experience of failing to serve our users in order to know where the points are.
So let's see it like this: There'll be higher and/or lower prices in the future.
Conclusion
I want to socially commit ourselves to cleaning up some stuff before doing the new exciting things on the roadmap.
I hope we can work together to finalize these things in the upcoming two weeks and then transition into the community-created roadmap.
I would also like us to stay open-minded and experiment-happy about pricing the NFT and exploring ways to build a better business model.
The latter is mostly a memo to future Tim: "Don't let yourself get caught in scarcity thinking about the business model or making money. Take individual responsibility and be brave enough to break existing promises and assumptions. If the price is too high, the price is too high. And we must grow. A non-growing business is a dead business!"
That's all. Let's clean up this stuff and finally implement this new roadmap!